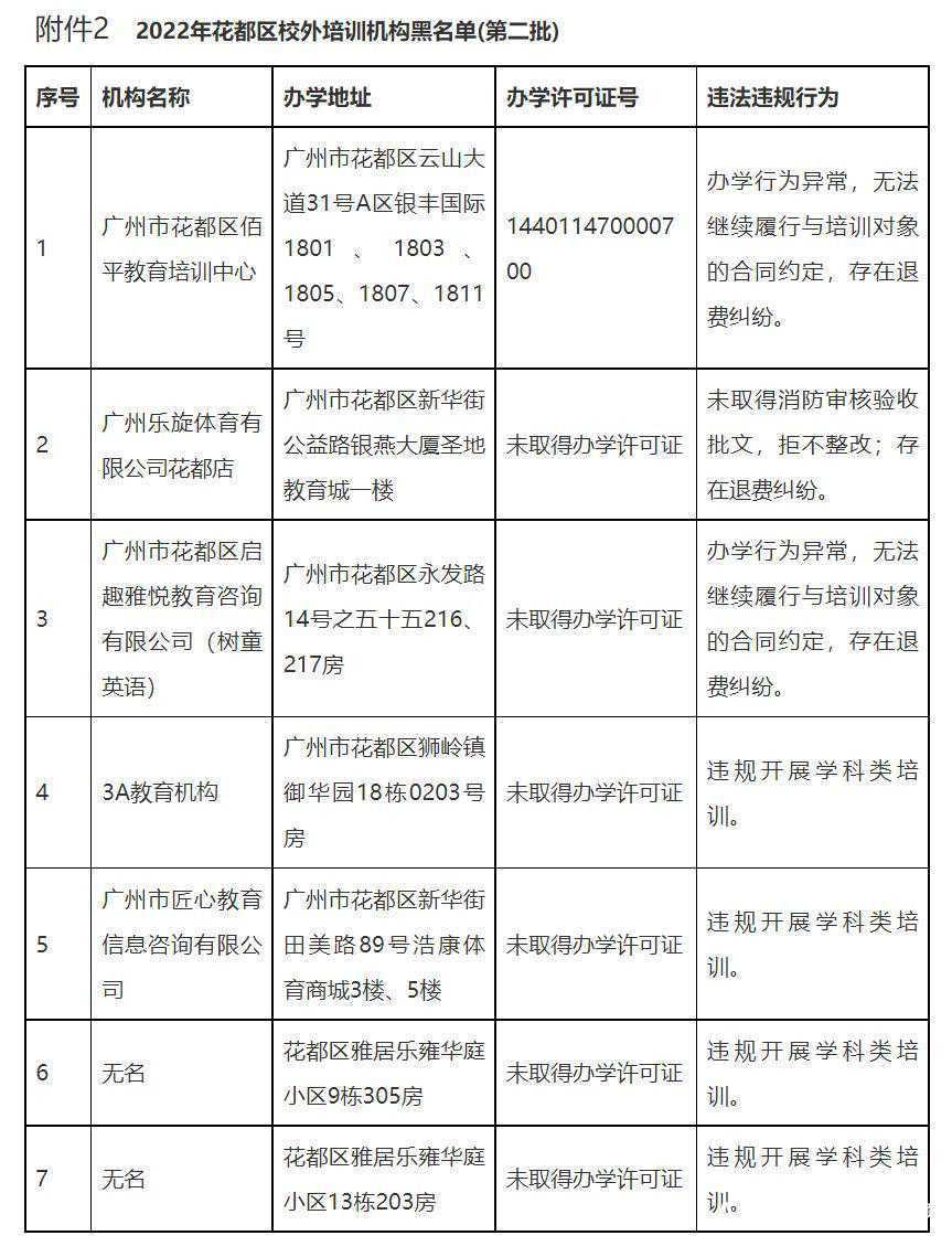
南都讯记者叶斯茗实习生郑纬浩近日,广州多区陆续发布校外培训机构“黑白名单”,希望广大学生家长理性选择合法、有证有照的校外培训机构,避雷“黑名单”里的问题培训机构,有效维护自身权益。 越秀区 7月20日,越秀区教育局在官网公布了《2022年度越秀区校外培训机构“白名单”》和《2022年度越秀区校外培训机构“黑名单”(第二批)》。共有97家机构上榜“白名单”。 其中,广州市赢点文化信息咨询有限公司和广州市卓贝教育信息咨询有限公司因虚假宣传学科类培训被越秀区教育局列入了“黑名单”。 海珠区 海珠区教育局向社会公布2022年度海珠区校外培训机构白名单和黑名单(第二批),其中公布白名单172家,而海珠区海伦奥格雷迪戏剧培训中心、海珠区致德教育培训中心有限公司、海珠区熙励教育培训中心和一家无名机构上榜黑名单。 白云区 7月20日,白云区教育局发布《广州市白云区校外培训机构专项治理办公室关于白云区辖内校外培训机构黑白名单有关信息的第十次公告》,面向社会公布白云区校外培训机构“黑白名单”,其中上榜黑名单的机构有11家。 荔湾区 7月26日,荔湾区教育局公布《荔湾区校外培训机构黑白名单》。共有40家机构上榜“白名单”,14家机构上榜“黑名单”。 天河区 7月27日,广州市天河区教育局公布了天河区2022年第二批校外培训机构“黑白名单”。其中“白名单”涵盖了共105家校外培训机构,有3家机构进入了“黑名单”,分别是乐学书苑及2家无名称机构。 番禺区 7月27日,番禺区教育局在官网公布《2022年度番禺区校外培训机构白名单和黑名单》。其中共有177家培训机构被列入“白名单”。 有24家培训机构因无法继续履行与培训对象的合同约定,存在退费等纠纷被列入“黑名单”,5家培训机构因未取得办学许可而经营教育培训被列入“黑名单”。 黄埔区 7月27日,黄浦区教育局发布《2022年黄埔区第二批校外培训机构黑白名单》,并表示将对校外培训机构“黑白名单”实行动态管理。 广州市黄埔区立尚培训中心有限公司因无法继续履行与培训对象的合同约定,存在退费等纠纷被列入“黑名单”。 增城区 增城区去教育局公布《增城区校外培训机构黑白名单》,共92家校外培训机构上榜“白名单”,12家机构上榜“黑名单”。 花都区 花都区教育局向社会公布《2022年花都区校外培训机构白名单》和《2022年花都区校外培训机构黑名单(第二批)》,共108家校外培训机构上榜“白名单”,7家校外培训机构上榜“黑名单”。 广州市花都区佰平教育培训中心、广州乐旋体育有限公司花都店和广州市花都区启趣雅悦教育咨询有限公司(树童英语)由于办学行为异常,无法继续履行与培训对象的合同约定,存在退费纠纷等原因被列入“黑名单”。3A教育机构、广州市匠心教育信息咨询有限公司及两家无名称机构,因违规开展学科类培训被列入“黑名单”。 南沙区 7月19日,南沙区教育局面向社会发布《南沙区校外培训机构正常经营名单、预警名单、已注销名单》。





















上一篇
下一篇