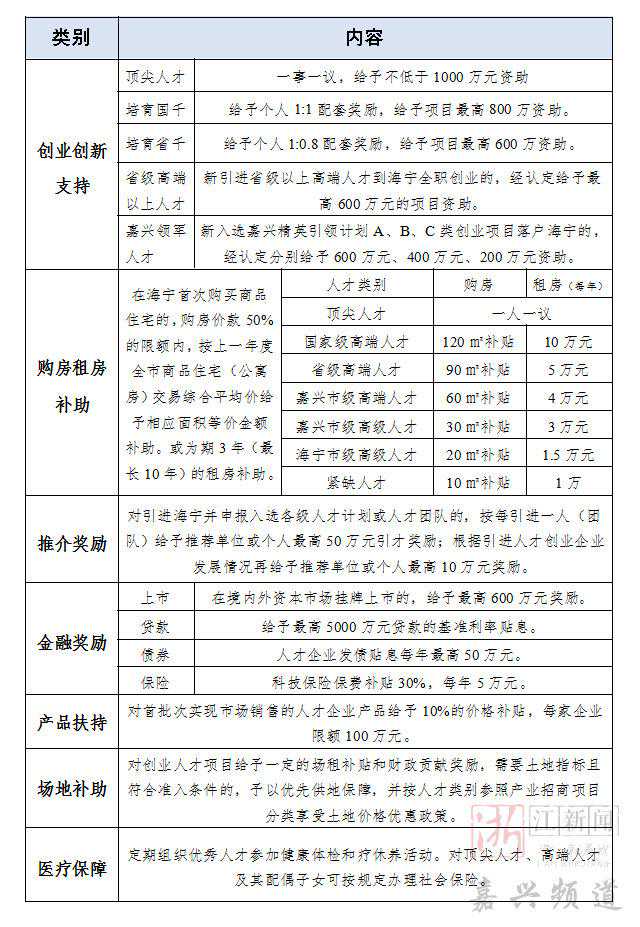
自2010年全面实施“潮乡精英引领计划”以来,海宁市坚持党管人才原则,结合产业特点、借助同城效应,不断创新完善海内外高层次人才的引进、培育、使用等政策,围绕“人”引进了一批项目、技术和人力资源,逐步把人才链嵌入到产业链中,构建了创新驱动的潮引擎。 2017年5月,海宁市委、市政府出台了《关于打造人才生态最优市建设人才集聚新高地的若干意见》,制定了人才分层分类目录,大幅提高对人才、企业的奖励资助力度,用30条“干货”为海内外人才来海宁创业创新提供最优保障,引领“潮城”海宁成为海内外人才“向往集聚高地、创业创新旺地、价值实现宝地”。

