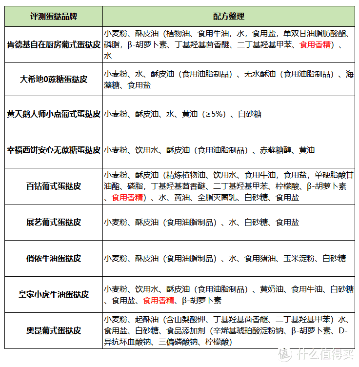
好久不见!终于终于,我把蛋挞皮对比评测提上日程了!记得答应小伙伴们的评测还是在辣个寒风嗖嗖的2023年,寒~ 蛋挞皮大家真的不陌生。如果在网上搜索“新手小白必学甜品”、“懒人烘焙”、“五分钟一道甜点”等词条,几乎每一条里都会有“蛋挞”。 甚至衍生出了很多用蛋挞皮搭配各种水果、奶油,做出花样点心的分享。春日露营的话,带上它也非常方便。 市面上那么蛋挞皮,究竟怎么选? 这个是我遇到比较多的询问。其实几年前也有和大家评测蛋挞皮,但是目前市面上出现了很多新的品牌,所以这一期算是一个迭代版本(定位2024版),精挑细选了市面销量最高的9家冷冻蛋挞皮,从外形、成分表、甜度、酥度、香气、价格等多方面进行评测,帮助大家找到性价比最高口感好吃的那一款~ 9款蛋挞皮分别来自:百钻、展艺、黄天鹅大师小点、俏侬、奥昆、肯德基、皇家小虎、幸福西饼、大希地(排名不分先后)▼▼▼ 开篇也给大家整理了超详细对比表格!不想看长篇大论,可以先收藏,再看表格就一目了然哦! 讲真,我不是很推荐大家自己在家捯饬类似开酥的点心,麻烦!一个不留神没开好酥、造好型,估计热情已经消失殆尽了!开篇分享一个我经常用的蛋挞液配方和烘烤温度,悄咪咪剧透下,其实也在安排蛋挞液评测了,但我还是更推荐我们自己DIY。 蛋挞液倒在挞皮中八分满,不要太多,否则烤出来不好看!烤箱200度20min左右,注意上色灵活调整即可~ 1、外皮酥脆、层次丰富 一款优质的冷冻蛋挞皮,它的酥脆程度应该适中,既不能过于松散,也不能过于硬脆。不然要么不成形,要么太干难以下咽。酥脆且有一定层次感的挞皮是一个好吃挞皮最重要的特点。 2、挞皮烘烤均匀 挞皮需要具有一定的韧性,不会在加入内馅时破裂,同时也不会在烘焙过程中出现裂口;挞皮的厚度也需要适中,不宜过薄或过厚,以保证蛋挞的口感和外观。 好的蛋挞皮颜色应该是均匀的,没有过度烤焦或过浅的状态。 3、味道适中、香气浓郁 挞皮香气必须突出,这样能较好地融合蛋液的甜味。油度也应该适中,不能过分油腻;刚出炉的挞皮应带有浓郁的酥香及淡淡的焦甜,会有奶香味,不希望过甜,或者吃出香精的味道。 4、配料健康 说个题外话,因为蛋挞皮本身还有油脂量不算少,所以,只要是蛋挞皮,热量都不会低。所以平时偶尔吃吃,不要贪多。 不同品牌的蛋挞皮价格差别较大,总体在一只0.5~5元之间不等,克重也在9.5g~25g之间浮动。九个品牌的具体克重和价格如下图所示: 其中,肯德基和黄天鹅的单价比较贵,通常情况下都是蛋挞皮搭配蛋挞液来售卖。俏侬、百钻是日常比较常见的2款,价格目前看下来是比较亲民的。 究竟价格贵的是否真的是一分钱一分货,价格亲民的是否能够作为性价比推荐,一起往下看! 市面上的蛋挞皮几乎都是盒装,这在一定程度上避免了快递暴力等因素造成的挤压损伤。但这九款中! 黄天鹅的大师小点和肯德基又加了层塑料壳来加固,最终的挞皮也会比较完整,看起来确实也更高端精致不少! 评测重叠挞皮的易剥离程度尤为重要,这也是新手小白在挞皮选择时容易忽略的一个点。 科普一下,有些新手小白会看到有些配方说需要把蛋挞皮提前拿出来,其实好剥离的话,其实没有必要哈,一般说要解冻的也只是因为挞皮不好分开。配方教程里头鼓励提前把挞皮拿出来解冻,而且提前把蛋挞皮拿出来解冻或者蛋挞皮直接从速冻拿出但摆盘时间过长,会导致挞皮快速变软。重叠在一起的挞皮互相粘连,影响最终蛋挞造型,甚至导致失败哦。 特别顺畅的▼:肯德基自在厨房、黄天鹅大师小点 比较顺畅的▼:奥昆、展艺、幸福西饼、大师小点、大希地、 不是很好剥离的▼:百钻、俏侬、皇家小虎 不同品牌的蛋挞皮配方有所不同,大抵包含了小麦粉、挞皮专用油、水、食用油脂制品、玉米淀粉、白砂糖和一些食品添加剂组成。其中,挞皮专用油是用来制作蛋挞皮的专用食用油脂,各个品牌制作挞皮专用油都有自己的特色,也是鉴别不同品牌挞皮品质的关键。 总的来看,这次测评的九款挞皮中有一些品牌不同程度地添加了香精、防腐剂、各种含反式脂肪酸的油脂等成分,这是大部分酥皮类点心的通病。 1、配方中的起酥油和酥皮油是不是一回事? 起酥油通常是一种氢化植物油,它具有高的稳定性和低的沸点。起酥油中的氢化植物油可能会含有反式脂肪酸,对人体健康也有潜在危害。酥皮油通常指的是黄油,它是从牛奶中提取出来的,含有丰富的脂肪和维生素。 有的商家聪明的写着植物油+单、双甘油脂肪酸酯,其实还是氢化,可能会有反式脂肪酸。 2、什么是无蔗糖/0蔗糖蛋挞皮? 宣称自己是无蔗糖或者0蔗糖的蛋挞皮,是把配方中的白砂糖换成了海藻糖或者赤藓糖醇各类代糖。 3、配方比较健康的有哪几个? 从表格罗列来看,配方相对比较健康的是大希地、黄天鹅大师小点、幸福西饼、展艺、俏侬。 根据各个产品包装标注营养成分,做了汇总整理,这样大家看的更清楚一些! 为什么蛋挞不建议多吃? 蛋挞皮这些含油量大,需要起酥的半成品,几乎都需要用到大量的油脂制品,所以能量并不算低,日常偶尔吃吃就好!此外,每单位100克的钠含量这样来看也不算低哦! 为什么有些标注了反式脂肪酸,有些没有标注? 反式脂肪酸是不强制要求标注的。但是一旦你原料中有采用氢化技术或者工艺的,那就必须标注,不管你含不含反式脂肪酸,符合标零的可以标零。 为什么幸福西饼的蛋白质含量出奇的低,只有0.6克? 浅浅研究了一下,从配方中应该找到了答案,排名前两位的是小麦粉和水。如果有说的不对,欢迎大家留言讨论! 挞皮的做法比较多,评测为了更直接,会采用两种方式来烘烤评测!一份没有放蛋挞液,一份放了蛋挞液。一起来看看~ 所谓的空烤呢,就是直接把蛋挞皮放入烤箱,200度烘烤20分钟左右,看看烘烤的表现! 不得不说,蛋挞皮出炉后,不同品牌酥皮的膨胀表现确实有着明显的差别。先给大家附上一张总表: (1)上色深浅对比 因为是风炉模式,按道理加热均匀,可能和蛋挞皮配方和厚度都有关系,给大家排个序参考: 颜色最深(第一梯队):皇家小虎>百钻 颜色较深(第二梯队):幸福西饼=展艺=大师 颜色较浅(第三梯队):大希地>肯德基>俏侬>奥昆 (2)膨胀力对比 膨胀力最好(第一梯队):大师小点、幸福西饼 膨胀力较好(第二梯队):展艺、百钻、大希地、肯德基 膨胀力一般(第三梯队):皇家小虎、奥昆、百钻 (3)单纯烘烤口感对比 1、幸福西饼 幸福西饼,膨胀层次丰富,好吃,口感不会觉得甜,属于越嚼越香的那种,可以试试千层酥,一定很好吃,奶香味更浓,有一丢丢甜。 2、皇家小虎 皇家小虎,不好脱壳,层次一般,有点硬的地方,入口不觉得甜,脆脆的! 3、奥昆 组织层次不错,但是膨胀力度差了些,味道比较寡淡,甜味奶香味欠缺一些。 4、展艺 展艺挞皮的酥脆程度不算太高,吃起来有些干燥,没有明显的香气。有微微的甜。酥皮的质地较硬,咬起来有些费劲,而且没有明显的层次感。 5、百钻 可能层次不够酥,僵硬,开酥不好,比较甜。 6、大希地 有层次但是不酥脆,味道比较寡淡,不香也不甜。 7、大师小点 口感酥脆,层次免密,甜味和奶香味均衡 8、俏侬 算是好吃的一款,层次不够蓬松,奶香味和甜味拿捏的比较好 9、肯德基 不会觉得甜腻,整体比较平淡,无功无过。 小贴士:蛋挞液不要倒太满,影响起酥效果。自制蛋挞液过滤之后放冰箱冷藏1小时会更好。烘烤温度:200度20分钟左右。 不得不说,烘烤膨胀的画面真的很治愈,接下来看下对比。 1、烘烤外观排名 从烘烤表现来说,上色基本上都还算均匀。 2、口感对比 幸福西饼▼:搭配蛋挞液的味道刚刚好! 皇家小虎▼:搭配蛋挞液,就一个字好吃! 奥昆▼:口感一般,奶香味不够,靠蛋挞液支撑 展艺▼:口感略甜,算好吃 百钻▼:蛋挞皮比较硬 大希地▼:太干,没啥味道,不是很推荐 大师小点▼:好酥脆,好知足 俏侬▼:味道还不错,但是有点偏甜 肯德基▼:中规中矩,不推荐 此外,从底部锡纸托来看,奥昆、展艺、百钻和肯德基的油脂残留比较多! 为了方便大家选购,给大家整理了本次评测影响我们选购的几个重要的点并进行了打分,大家可以按需选择~ 最后给大家附上此次评测推荐的前3名,并给出推荐理由,大家可以根据自己的喜好选择哦! 推荐1:黄天鹅大师小点葡式蛋挞 推荐理由:配方健康,蛋挞酥皮层次丰富,口感细腻酥脆,奶香味和甜味拿捏的刚刚好!除了价格贵了些,其它没毛病! 推荐理由:主打无蔗糖,蛋挞皮口感酥脆好吃! 推荐3:俏侬牛油蛋挞皮 推荐理由:主打性价比,口感总体来说算是好吃的,略微偏甜! 肯德基自在厨房的蛋挞皮评测,确实略有点失望,价格贵,而且配方添加也不少!虽然包装很精致,但是口感并没有特别出挑,也欢迎大家留言,你们觉得KFC的蛋挞皮好吃么? 作者声明本文无利益相关,欢迎值友理性交流,和谐讨论~





















































推荐2:幸福西饼安心无蔗糖蛋挞皮