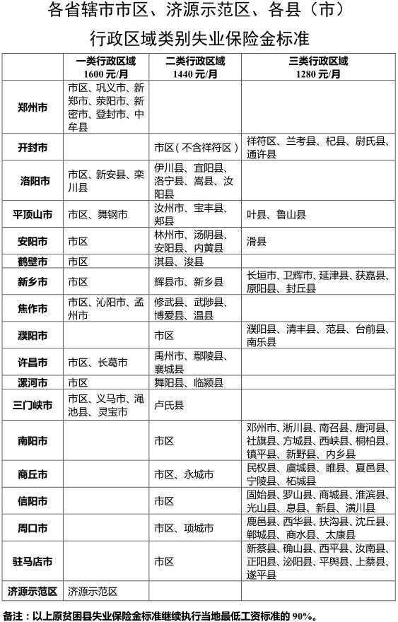
河南省人力资源和社会保障厅 关于调整河南省失业保险金标准的通知 各省辖市、济源示范区、各省直管县(市)人力资源社会保障局,中国铁路郑州局集团有限公司,中国铁路武汉局集团有限公司: 近日,省政府印发《关于调整河南省最低工资标准的通知》(豫政〔2021〕33号),自2022年1月1日起施行新的最低工资标准。根据《河南省失业保险条例》及有关规定,决定对我省现行失业保险金标准进行相应调整,请认真贯彻执行。 一、失业保险金标准按照《关于调整河南省最低工资标准的通知》(豫政〔2021〕33号)划分的三个类别行政区域月最低工资标准的80%确定,月最低工资标准调整后,失业保险金标准相应调整为1600元/月、1440元/月、1280元/月。其中,原贫困县失业保险金标准继续执行当地最低工资标准的90%;纳入省直统筹的中国铁路郑州局、武汉局集团有限公司在豫地区失业保险金标准,参照郑州市市区标准执行。 二、对按照规定补发、一次性领取、转移接续、再次失业时合并计算的上次转入剩余期限的失业保险金,以及领取失业保险金期间被判刑收监执行人员在其刑满、假释后恢复领取的失业保险金标准,仍按原省劳动保障厅《关于调整失业保险金发放标准及有关问题的通知》(豫劳社失业〔2005〕4号)及有关规定执行。 三、新调整的失业保险金标准从2022年1月1日起施行。其他失业保险待遇标准亦按调整后的失业保险金标准计算发放。2022年度调整标准所需资金由各地失业保险基金列支。 附件: