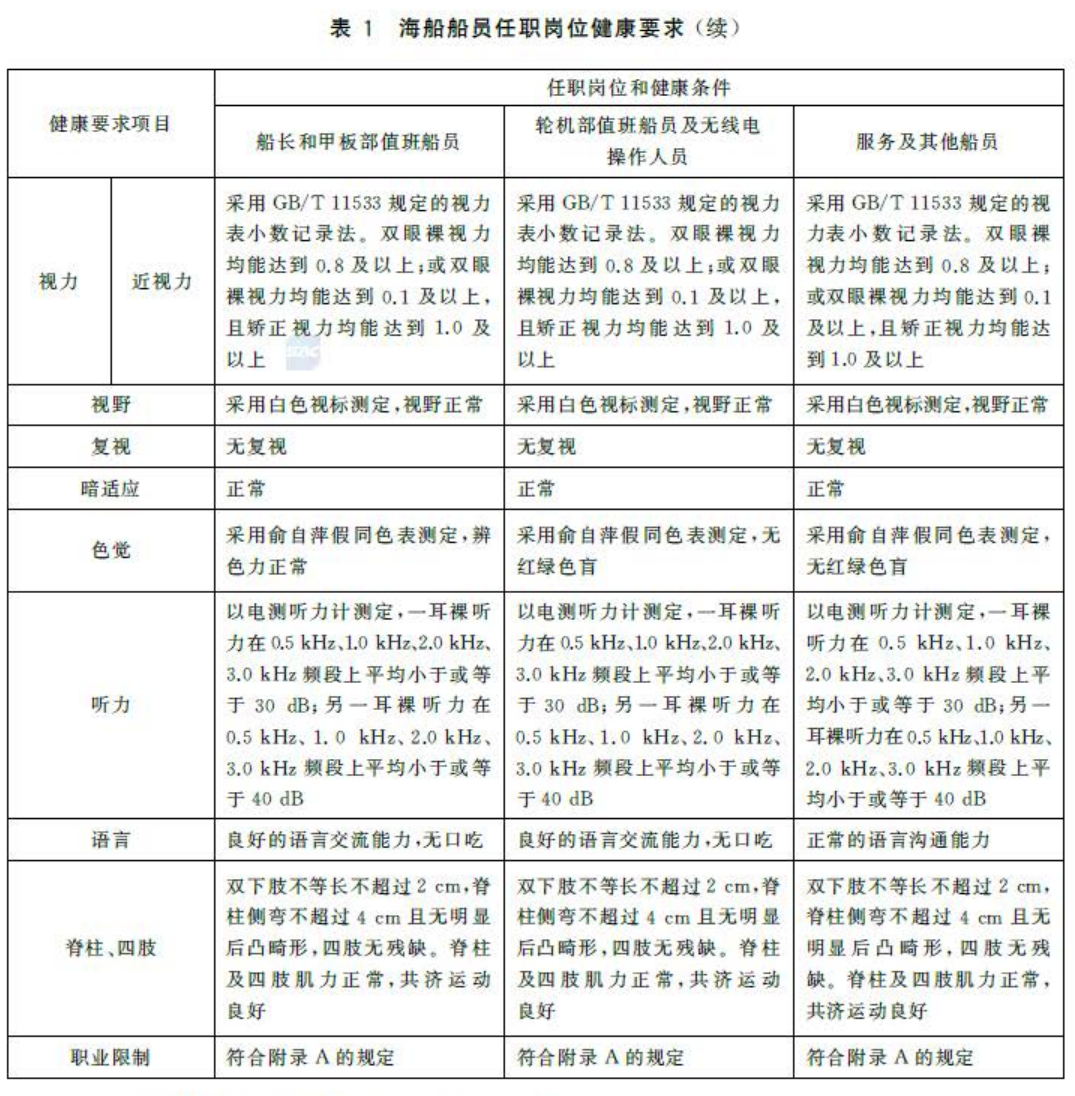
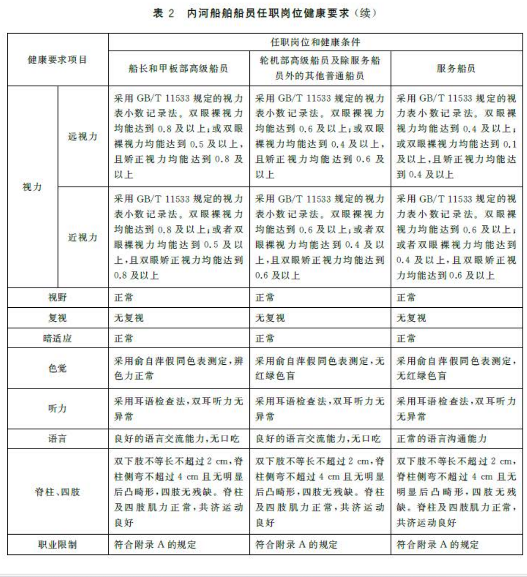
写在前面 海事类学校在提前批招生的航海类专业,包括航海技术,轮机工程,船舶电子电气工程等,旨在培养具备海洋船舶驾驶,船舶运输管理等方面知识,能在海洋运输各其实业单位从事海洋船舶驾驶和营运管理工作,符合国际和国家海船船员适任标准要求的高级航海技术人才。学生在校期间实施军事化管理。 这里急需航海人才 从我国实行改革开放政策以来,航海事业迅速发展,但航海人才却供不应求,目前,全国各种不同类型的航海类院校在校学生每年约1.8万人,其中海上专业的学生在7000人左右,但实际到船工作的人数每年不足6000人,人才缺口非常之大。 1.薪酬前景广阔,职业发展明确 航海专业不同层次,不同岗位有非常清晰的晋升路线,不同层次和岗位对应不同的收入和待遇。 作为海员,实习生一般月薪3000元左右,大概半年后进入到初级管理岗位,这是进入高级海员行列的过渡阶段,每月工资将近一万元,成为高级海员后,收入更是大幅度增加。随着海上经验的累积,岗位工资也会不断增长,其间需要经过一系列考试来晋升,如果最终考取了船长或轮机长证,就相当于进入到航海专业的食物链顶端。 2.就业相对乐观, 如今找工作是大部分毕业生的一个难题,一些曾经被认为是“万金油”的专业也随着就业环境的变换而陷入求职僵局。而航海专业则是一个特殊的行业——他有绝对的针对性和行业缺口,并且不像绝大多数名企那样追求“学历光环”,而且薪酬可观。 探索大海很辛苦 航运行业的高回报对应的是工作时的辛苦付出。目前来讲,我们所说的航海专业主要是指远洋航运,如石油,货物运输,或是国与国之间的跨境贸易。和航空运输相比,海运往往运载量更大,所受限制更少,因此船舶运输成为全球运输的主力,但是,由于海运所需的时间很长,一次出海需要在船上生活几个月,所以工作非常辛苦。 但是,并非所有航海专业人才都需要在海上作业,除了远洋的海员岗位之外,还可以转港口拖船,或者考取海事局事业单位等,这些工作同样具有诱人的待遇。 学航海,这些细节要明确 1.航海专业细分 航海专业在高考招生中主要有三大类:航海技术,轮机工程和船舶电子电气,其中高考生选择最多的时航海技术和轮机工程。航海技术通俗来说就是开船的,最终可以晋升为船长。轮机工程主要是对穿上的发动机和相关机械的维护等,是航海中至关重要的一个岗位。船舶电子电气则相对偏综合性,与前两个专业相比更接近传统理工科,主要从事远洋和近海船舶电子电气设备操作及运行管理,船舶检验等。 2.低分高就:航海学校的特殊性 由于航海专业的特殊性,报考航海院校的一个特殊优势,就是“低分高就” 比如武汉理工大学,根据2020年这所大学在河南的录取分数线统计数据,武汉理工大学的理工科最低录取分数是638分,而航海专业则是580分,大连海事大学的航海专业2022年在辽宁的最低录取分数是550分,比法学低40分。 3.体检要求及录取志愿要求 需要注意的是,航海专业对于身体素质要求是比较严格的,这一点和军校警校相似 写在后面 1.根据国际航运工会发布的海员劳动力报告,目前全世界航海工作岗位都处于人才稀缺的状态,目前全球注册海员额外短缺就有九万人。应该说,未来很长一段时间内,航海专业的就业是有保障的。 2.和社会自考相比,大多数船运公司倾向于招聘航海学院的本/专科生,因为他们学习过更专业的文化知识,同时航海专业的学生几乎都会在航院公司进行实习,对航海工作有更切实的了解和感受。 航海专业的学生毕业之后仍需统一考取海事局证书,但和社会自考相比,99%以上的专业学生都能顺利获得证书。此外,大连海事大学,上海海事大学,武汉理工大学,集美大学等学校更是海事局指定的可免考发证的院校。 航海事业并非易事,海上的工作更是艰难辛苦的,在做出选择之前,同学们一定要仔细考虑。





