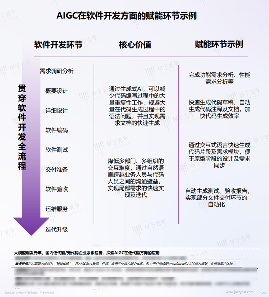
追本溯源,低无代码是来自于对开发效率的追求。Forrester对于低代码的定义:能够以“最少的手写代码”和设置快速开发应用、配置和部署业务应用程序。 这也是目前市场对于低代码开发平台产品及服务的核心需求,特别是在数字化转型浪潮下,需要解决企业数字化转型的业务需求和开发成本之间的矛盾,更高效地利用企业的数字化资产。 数睿数据smardaten企业级无代码平台面向企业数字化转型需求,可打造一体化技术底座,拥有数用一体化、开发场景覆盖更全、统一运维运营等绝佳优势。 从技术特征看:不单是代码工作量的极简,平台沉淀更多可复用的“数字化资产”,客户化定制能力更高,对开发者要求日益降低,具有更一致的用户操作体验。 从业务能力看:企业级无代码应用场景更具有普适性,适用于复杂的业务决策场景,在应用高效构建的同时,又能实现数据与业务的打通、充分发挥企业数据价值。 企业在构建数字化能力体系的过程中需要同时解决柔性作业、敏捷作业、快速研发、降本转型等基本问题。企业对于新技术的讨论逐渐转向实际应用和效果,数字化转型的探索由局部的单点应用转向了系统化的构建和升级。 无代码市场发展正是来自于企业对定制化开发的质量及效率的双重追求。 围绕企业数字化能力打造需求,数睿数据smardaten一体化解决方案,可实现数字化应用生产、统一运维、统一运营管理,成为企业构建数字化转型能力的有效路径。 企业级无代码平台smardaten在开发形式上可以说兼具低代码个性化编码开发和无代码组装搭建的优势,而在平台基础能力上又兼具数据底座、智能分析和可视化分析能力,因此不仅是一个独立的数据平台和无代码平台,更是中大型企业一体化的数字化能力底座。其主要优势还在于: ①解决碎片化建设、平台不完善、响应慢等问题,强化业务与数据融合 ②通过模块化业务能力的沉淀和复用,减少重复投资 ③去技术化的需求共创与迭代,提升数字化建设各方满意度 ④提高跨系统业务集成对接、部署运维和运营管理效率,提升数字化进程掌控力 报告指出,数字化转型的基础以及核心,还在于打破过去分散系统建设和数据孤岛模式,实现数据与业务的连接。数字化转型需要具备三个核心能力: ①业务能力:连接价值交付链路 ②数字能力:全链路数字化运行 ③数据能力:沉淀并释放数据资产价值 面向数字化转型的企业级无代码开发平台,也不止是解决开发效率、复杂度或运维管理的问题。 首先,smardaten平台自带数据底座,除了在工具层面具备企业数据连接、数据集成、数据治理、数据共享与服务等能力,还能天然连接业务构建与业务应用。 基于一体化平台不仅可以打造的丰富业务应用,也能汇集企业全量、全要素和实时的数据,保障和持续提升业务运营的效率。并以此为基础,沉淀和应用数据资产,激发业务创新,提升用户体验。 报告还探讨了AIGC、开发理念及垂直行业需求对厂商与开发者的影响,展现低代码/无代码开发平台在新时代下的趋势方向。AIGC的快速发展也为无代码的应用落地带来新的可能,例如,AIGC可从“拖拉拽”改为更简单的语言或语音交互模式,未来可作为辅助学习助手,进一步降低非开发人员的应用难度。 数睿数据也长期投入AI技术应用,在AI层面的规划为“智能体验”,将AIGC融入数据、分析、应用三个核心能力体系,致力于打造适配smardaten的AIGC能力框架,来提高用户体验。
近日,产业智库甲子光年正式发布《2023中国企业低代码/无代码产品应用与实践研究》报告,数睿数据凭借领先的技术和全面的产品能力、完善的服务体系及卓越的客户服务,并成功入选十大推荐厂商。




