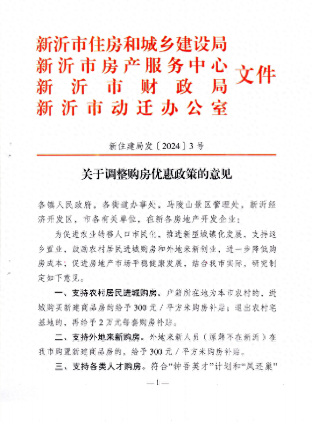
2月6日,江苏省新沂市房产服务中心等四部门发布《关于调整购房优惠政策的意见》,涉及农村居民进城购房、外地来新购房、各类人才购房给予购房补贴,购买商业用房给予契税补贴等9项措施。 在支持农村居民进城购房和外地来新购房方面,《意见》明确,户籍所在地为新沂市农村的,进城购买新建商品房的给予300元/平方米购房补贴;退出农村宅基地的,再给予2万元每套购房补贴。 外地来新人员(原籍不在新沂)在新沂市购置新建商品房的,给予300元/平方米购房补贴。 在支持各类人才购房方面,符合“钟吾英才”计划和“凤还巢”工程的,在新沂市首次购买新建商品住房的全日制普通高校本科生、硕士研究生、博士研究生,分别发放6万元、8万元、10万元购房补贴,引进的技师和高级技师分别发放6万元、10万元购房补贴。 新沂市钟吾城乡集团、交通文旅集团加大对“钟吾英才”计划、“凤还巢”工程、农村进城购房和外地来新购房的支持力度,购买市钟吾城乡集团和交通文旅集团开发商品房的,在以上三条政策的基础上,再给予200元/平方米的购房补贴。 《意见》提出激活商业用房市场,对购置新建商业用房的给予应缴纳契税份额80%的购房补贴;购买二手商业用房和法拍商业用房的,给予应缴纳契税份额50%的购房补贴,并将其他应缴税收地方留成部分的30%补贴给纳税人。 同时,新沂市将发放家电消费补贴。对在新沂市城区购买新建商品房的,给予购置家电补贴,政府以发放家电消费券的方式给予一定补贴。购房人可任意申领一种消费券(仅限一张),消费券面额分别为1000元(消费满3000元可用)、2000元(消费满6000元可用)、3000元(消费满10000元可用),并在指定家电销售企业抵现金使用。 此外,新沂市提出住房公积金支持淮海经济区11城互认;江苏省内缴存职工在新沂市申请异地公积金贷款的不受户籍所在地限制;支持提取住房公积金支付首付款等政策。购房人可凭商品住房网签备案合同及购房发票办理随迁子女义务教育阶段学生就近入学、转学。学区资源不足的,由教育部门按购房时间顺序在市区内统筹调配。 2025年12月31日前,对出售新沂市自有住房并在现住房出售后1年内重新购买新沂市住房的纳税人,对其出售现住房已缴纳的个人所得税予以退税优惠。将“购房补贴卡”最高补贴金额调整至被征收房地产价值的20%,取消放弃安置奖励。 新沂市房产服务中心表示,购房人获得补贴后原则上不得办理退房。确有特殊原因的须提交申请,审核通过后将已获得的优惠政策和补贴资金退回相关部门后,由市房产部门出具“退补证明”,方可退房。开发企业未收到市房产部门出具的“退补证明”,不得为购房人办理相关退房手续。 本意见购房补贴所需资金由商品房所属地财政承担,由市房产部门统一兑现。本意见自发布之日起施行,有效期至2024年6月1日,受理截止时间为2024年8月1日。商品房买卖时间以买卖合同网签备案时间为准。
上一篇
下一篇