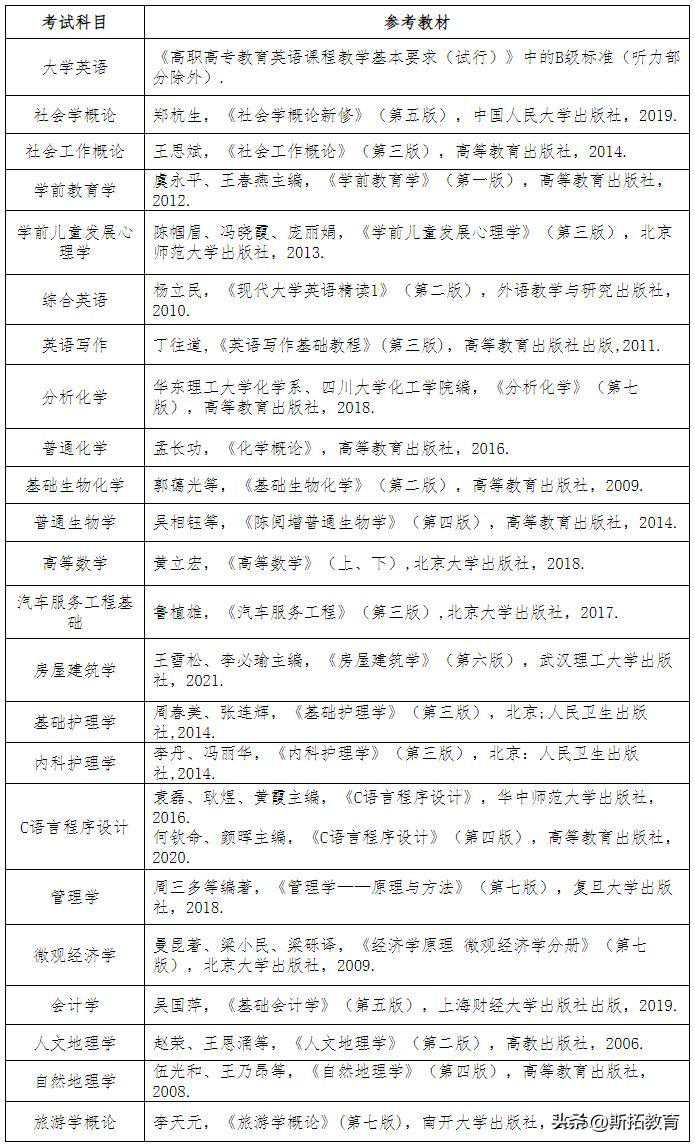
据悉,湖北文理学院2023年普通专升本招生简章来看,5月24日公布第一批预录取名单,随着湖北专升本学子静静的等待,5月26日公布了预录取名单,为了方便更多湖北专升本学子了解湖北文理学院,斯拓教育整理有关湖北文理学院相关数据汇总,为2024年湖北普通专升本学子想报考湖北文理学院提供参考。 2023年湖北文理学院普通专升本各专业分数线信息汇总 注:以上分数线手工整理,如有问题,欢迎指正 从上述数据,2023年湖北文理学院各专业相关信息 录取率最高的是化学专业,招生人数98人,报名人数165人,取率为59.39%; 录取率最低的是学前教育专业,招生人数65人,报名人数362人,录取率为17.96%; 2023年湖北文理学院普通专升本各专业考试科目汇总 从上述数据,2023年湖北文理学院各专业考试科目,共三科,满分300分 2023年湖北文理学院普通专升本各专业参考教材汇总 2023年湖北文理学院普通招生人776人,报名人数2532人,综合录取率为30.65%;招生专业数13个,超过综合录取率的专业有9个,分别是:化学、市场营销、土木工程、社会工作、英语、汽车服务工程、旅游管理、物联网工程、财务管理;3-4人报名,1人录取,竞争激烈。

