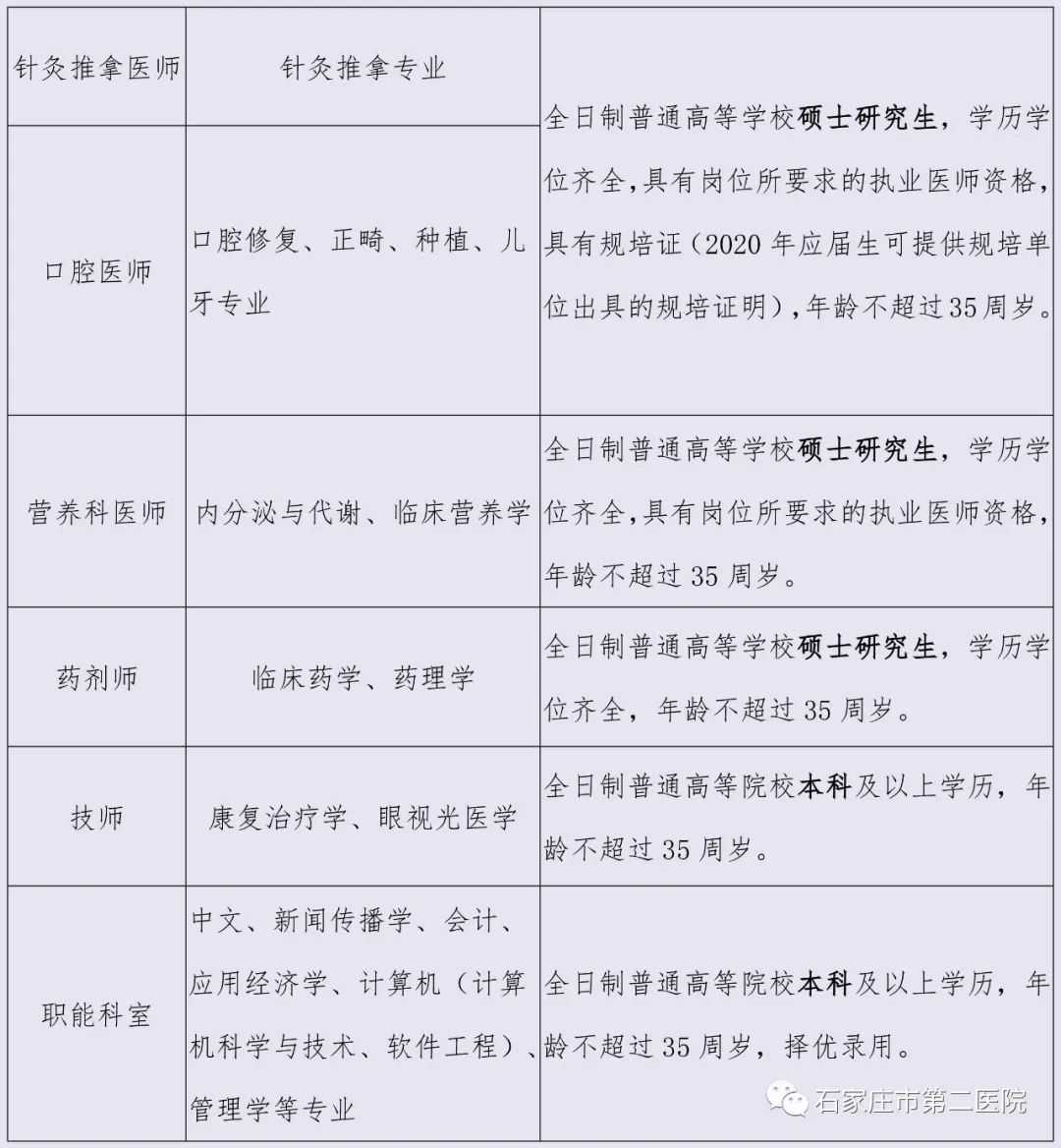
招聘速览 石家庄市2020年大学生社区工作者招聘报名公告 石家庄市市场监督管理局2020年劳务派遣制工作人员(补录)招聘 石家庄市第二医院(石家庄市糖尿病医院)招录专业聘用制工作人员 石家庄市2020年大学生社区工作者招聘报名公告 按照《石家庄市2020年大学生社区工作者招聘公告》要求,定于2020年10月20日启动石家庄市2020年大学生社区工作者网上报名程序,现将报名事项公告如下。 一、报名时间 2020年10月20日9:00~2020年10月26日17:00。 二、报名方式 请登录石家庄市人事考试中心网上报名服务平台(网址:)进行报名。 三、报名条件 需符合《石家庄市2020年大学生社区工作者招聘公告》有关报考要求和岗位条件,笔试成绩达到最低控制分数线的人员(公务员四级联考为100分,常规选调生为105分)。 四、注意事项 1.请应聘人员认真阅读网站报名须知,填写生成《大学生社区工作者招聘人员报名登记表》,注意阅读填写说明,按要求规范填写并打印。 2.因疫情防控工作需要,请应聘人员认真阅读《石家庄市2020年大学生社区工作者招聘防疫与安全须知》,按照有关时效要求,在资格审核、体检等环节前,主动打印填写《个人健康信息承诺书》,提前准备齐全相关健康证明材料,避免因不能满足疫情防控工作要求而影响正常招聘。 4.请认真阅读报名公告,确有公告未尽事宜及报名系统操作疑问,可在工作时间电话咨询。 招聘政策方面:市委组织部, 报名系统技术支持:石家庄市人事考试中心 中共石家庄市委组织部 2020年10月12日 详情请登陆: 石家庄市市场监督管理局2020年劳务派遣制工作人员(补录)招聘 为实现石家庄市市场监督管理局“12315”投诉举报平台统一受理各类举报投诉”的工作目标。现委托河北诺亚人力资源开发有限公司面向社会(补录)招聘劳务派遣工作人员1名。 一、招聘原则 按照公开、平等、公正、择优的原则组织招聘。 二、岗位介绍 1、招聘岗位 投诉举报受理处12315热线受理岗位1名。 2、岗位待遇 工作时间:参照行政、事业单位作息时间(如因工作需要须按用工单位工作时间要求执行,涉及夜班值守(倒班)); 办公地点:石家庄市市场监督管理局(南二环西路8号) 薪资待遇:2530元/人/月(涉及补贴及加班费额外累计计算); 福利待遇:缴纳社会保险(五险)、双休、法定节假日、统一食堂用餐、统一工作制服、办公环境优越; 取暖补贴:900元/年/人(冬季每年11月15日—3月15日); 3、岗位职责: (1)依法受理消费者在购买、使用商品或接受服务过程中合法权益受到侵害的投诉。 (2)依法受理社会各界对违反市场监管理法律、法规、规章的经济违法行为的举报。 (3)提供市场监督管理法律、法规和规章及相关业务的咨询服务。 (4)及时、完整、准确、简练地填写投诉、举报、咨询、建议等受理记录单,并将信息录入中心数据库。 (5)及时将有关投诉举报等信息交审核调度岗审核分派。 (6)对重大突发事件、群体性投诉和重要举报,立即向领导报告,及时传达、发送调度指令。 (7)承办上级或领导交办的其他工作。 三、招聘条件 1、拥护中国共产党的领导,遵纪守法,品行端正,具有全心全意为人民服务的精神; 2、热爱客服事业,恪守职业道德,具有爱岗敬业精神; 3、年龄在35周岁及以下(1985年10月13日及以后出生),形象好、气质佳,标准普通话; 4、全日制本科及以上学历,专业不限(法律类、中文文秘类专业优先),男女不限、户籍不限; 5、曾因犯罪受过刑事处罚的、曾被开除公职的人员,法律、法规规定不得招聘为事业单位工作人员的其他情形人员,不得应聘; 6、已在石家庄市市场监督管理局“12315”离职的人员不得应聘; 7、身体健康条件,参照现行的《公务员体检通用标准(试行)》执行。 四、报名方法与资格审核 报名与资格审核 1、发布公告:2020年10月13日15:00开始通过诺招聘网。 2、报名方法:本次报名采用网上报名、审核的方式。 报名的基本程序: (1)考生开始报名前,考生需详细阅读本次招聘公告,了解本次招聘政策和应聘岗位条件,确认符合本次招录条件的考生登录诺招聘网 (),按照步骤进行网上报名。 (2)报名时请规范填写和选择表项,按要求格式上传本人近期电子照片,带“*”信息为必填项。 (3)考生报名成功后,报考信息将被锁定,等待系统后台审核完毕后,登录报名页面即可查询审核结果。“审核通过”的,进入缴费环节,每位考生需支付100元考务费。缴费成功后可自助打印《面试准考证》,进入面试环节。 “审核未通过”的,可根据提示的未通过原因,修改信息并重新提交审核,工作人员根据修改后信息进行再次审核;审核通过按照步骤缴费打印面试准考证。 经修改后,审核结果仍显示“未通过”的考生如有特殊情况,可致电进行咨询,并持相关证件材料到河北诺亚人力资源开发有限公司进行现场资格复审。现场审核通过后,登录报名页面进行缴费,缴费成功后可进入下一环节。 (4)本次网上报名实行严格的自律机制,考生必须对提交审核的报名信息的真实性负责。在资格审核时,凡发现网上填报的信息与实际情况不一致的,取消应聘资格。 3、报名时间:2020年10月13日15:00至2020年10月21日17:00。 资格审核时间:2020年10月13日15:00至2020年10月21日17:00。 缴费时间:2020年10月13日15:00至2020年10月21日17:00。 考生务必牢记报名和缴费截止时间、打印《面试准考证》时间及注意事项等重要信息,凡是在规定时间未完成相关操作的,将被视为自动放弃。名和考试期间务必保管好个人的证件和信息,因个人原因造成丢失、被他人盗用和信息被恶意篡改而影响报名和考试的,责任自负。 公示地点:诺亚招聘网() 咨询电话: 本次考试不指定考试辅导用书,不举办也不委托任何机构或个人举办考试辅导培训班。目前社会上出现的假借事业单位招聘考试命题组、专门培训机构等名义举办的辅导班、辅导网站或发行的出版物、上网卡等,均与本次考试无关。敬请广大应聘者提高警惕,切勿上当受骗。 五、面试考试 (具体详见公告) 准考证打印和面试时间及地点:详见 公告 1、参加面试人员:经报名、资格审核后,确定参加面试人员名单,面试顺序由现场抽签确定。 2、公布成绩:根据招聘人数和面试成绩,按照招聘岗位人数由高到低分按1:1比例确定进入体检人员名单,比例内末位考生面试成绩出现并列的,依下列顺序进入体检环节①法律相关②中文相关专业③学历较高者优先。 若体检不合格或规定时间内未到岗的,按面试成绩分数从高到低依次进行递补。 六、拟聘用人员体检 (具体时间详见公告) 拟聘用人员持《体检通知书》、身份证或临时身份证原件,按规定时间前往指定体检地点,参照现行的《公务员体检通用标准(试行)》执行;因体检不合格或放弃造成空缺的,按面试成绩名次依次递补,体检费用由考生自行承担。 七、拟聘用人员公示 (具体时间详见公告) 体检合格人员,确定为拟聘用人选,人选名单在诺招聘网公示3天。 八、相关说明 凡报考人员未在规定时间内按要求参加资格初审、面试、体检等环节,均视为自动放弃招聘资格;资格审核贯穿招聘工作全过程,在任何环节,发现考生不符合招聘条件、弄虚作假的,一律取消考录资格,问题严重的要追究责任。 本次招聘公告由河北诺亚人力资源开发有限公司负责解释。 咨询电话: 咨询时间:周一至周五(法定节假日除外) 上午9:00-12:00下午13:00-17:00 石家庄市第二医院(石家庄市糖尿病医院)招录专业聘用制工作人员 根据工作需要,石家庄市第二医院(石家庄市糖尿病医院)现面向社会招录以下专业聘用制工作人员,内容如下: 一、招录岗位和专业要求 二、报名及资格审查 报考人员可发送电子简历至sseyrskzp@163.com(附件名称格式要求为“姓名-专业”,不要发送压缩文件邮件)或携带个人简历、毕业证书、身份证、专业技术资格证书等相关证件材料的原件和复印件到石市二院组织人事处报名。 三、报名截止时间 2020年10月20日(投递电子简历后,请及时到组织人事处审核资格和报名确认)。 四、招录程序 经组织人事处审核,符合条件者参加医院组织的笔试和面试(护理岗需进行操作考核); 通过人员参加医院体检; 各项考核合格后医院录用。 五、联系方式 联系电话: 联系地址:石家庄市新华区华西路53号行政楼613组织人事处 往期回顾 集合啦!投票啦!你的一票很关键! 这个项目将填补鹿泉空白! 石家庄市鹿泉区第二届人民代表大会第五次会议召开 全国模范,河北仅18个,鹿泉这个村榜上有名! 1.2亿!“十一”黄金周圆满收官! 声明 凡本号原创作品 未经授权 禁止转载 精彩鹿泉 -luquan 新闻热线:0311—82108281 投稿邮箱:jingcailuquan@126.com




