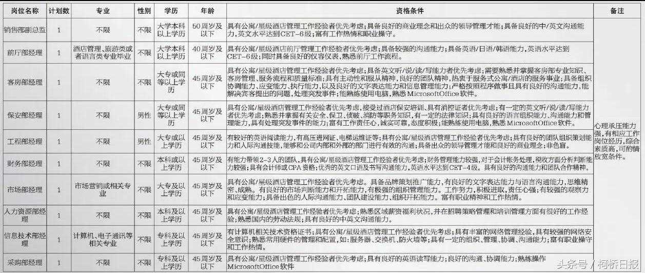
中纺CBD的中心区域 全球最大的国际服务公寓业主和运营商 拥有豪华的办公环境 中层岗位 直接企业编 柯桥这家国有企业招人啦 先来了解一下这家企业 中纺CBD——绍兴馨乐庭柯桥服务公寓 绍兴馨乐庭柯桥服务公寓是由新加坡凯德置地成员雅诗阁有限公司管理的高级服务公寓之一。 公寓坐落于中纺CBD的中心区域——中纺国际时尚中心内,周边环绕着购物中心、品牌餐厅、精品超市和儿童体验空间,完美诠释商务和旅行配套的一站式服务。公寓共拥有250套活力时尚的客房,融入了水波纹元素和纺织艺术,将绍兴的水乡文化体现得淋漓尽致。公寓有多种房型可供选择,从单房公寓到复式套房,每套均配备设施齐全的厨房,独立的起居空间,先进的家庭娱乐系统,及24小时安保服务会确保客人的隐私及居住安全,无论是长期居住还是休闲度假均能享受安适惬意的生活。 雅诗阁有限公司("雅诗阁")是全球最大的国际服务公寓业主和运营商,在美洲、亚太、欧洲、中东地区及非洲超过30个国家120多个城市管理500多家物业,超过70,000套服务公寓单位。雅诗阁旗下共有六大品牌,即雅诗阁、馨乐庭、盛捷,Quest,TheCrestCollectionandlyf。 在中国,雅诗阁是最大的国际服务公寓业主和运营商。目前在全国拥有和管理着100多个物业,逾20,000套服务公寓单位,分布在北京、长沙、成都、重庆、大连、佛山、广州、邯郸、杭州、合肥、海口、哈尔滨、昆明、南京、南通、上海、沈阳、深圳、苏州、绍兴、天津、武汉、无锡、西安、厦门、徐州、银川、宜昌、珠海、香港和澳门,共计31个城市。 公司将为所有员工提供良好的工作环境、健全的薪资福利、完善的培训以及个人的发展机会! 话不多说 赶紧看有哪些岗位 是否有你对口的 绍兴中国轻纺城商务总部园投资开发经营有限公司柯桥分公司选聘公告 根据工作需要,面向柯桥区国资企业(纳入区国资办用工管理范围)选聘中层岗位员工,现将有关事项公告如下: 1.报名时间:2018年10月29日-11月5日,上午9:00-11:30;下午2:00-5:00。 2.报名地点:绍兴市柯桥区湖东路2558号101室 电话: 3.报名手续:报名时须提交本人身份证、学历证书、专业技术证书、执业资格证书等相关证件(证明)原件及复印件(一式两份)、近期免冠1寸正照2张,有工作年限要求的,还须出具原单位工作经历证明或社保缴费记录。年龄计算以2018年10月28日为截止日;工作经历计算到2018年10月28日止。报名者所提供的全部资料必须真实,如弄虚作假,取消报考资格。同时将个人简历以邮件形式发送@。 本招聘公告在区国资办(/xgzb/)、轻纺城人才网(/)上同步发布。 招聘考试分笔试和面试两个环节。笔试和面试成绩分别占30%、70%。笔试成绩在区国资办网站公布。笔试和面试综合成绩确定录取人员。 录用人员待遇按照雅诗阁公司薪酬待遇执行,录用后签订劳动合同,并办理养老、医疗、失业、工伤、生育等保险。 1.符合条件报名人数与选聘人数比不足1:2的,取消相应岗位选聘计划。 2.考试时间、地点另行通知。 3.拟录用对象公示无异议的,按规定办理录用手续。录用对象逾期不报到的,取消录用资格。 4.录用人员均为绍兴中国轻纺城商务总部园投资开发经营有限公司柯桥分公司国有企业编制。