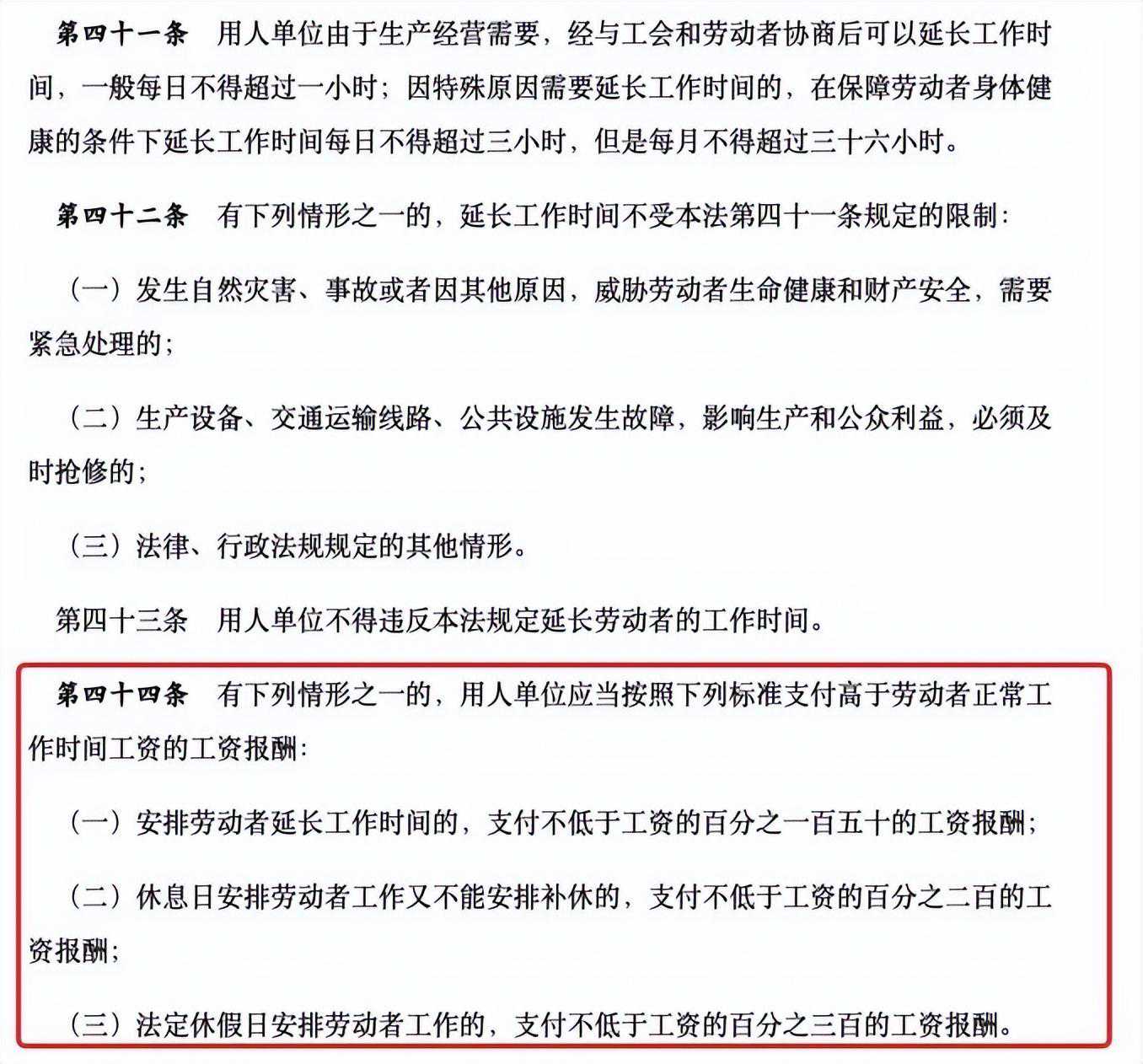
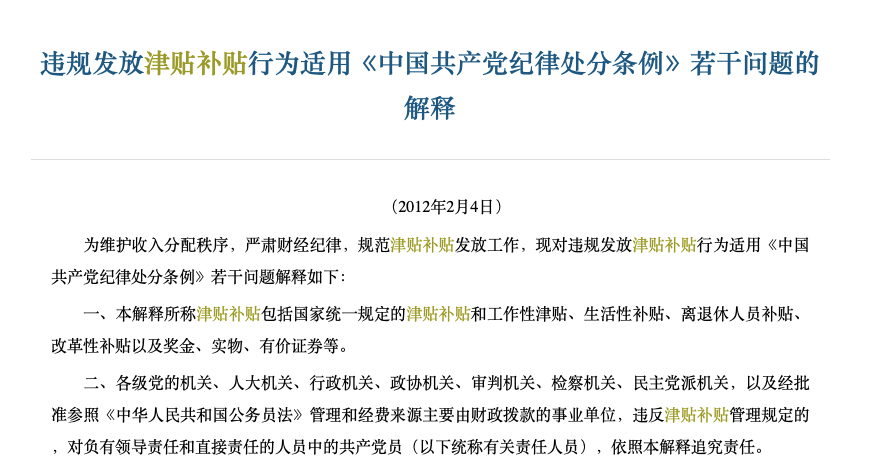
近年来,夜班费好像从部分医院里悄悄消失了。 丁香园论坛最近的一项投票显示,参与调查的用户中有12%的人表示自己没有夜班费。而3年前,当时没有补助的比例仅9.8%。 丁香园论坛的投票 还拿着夜班费的医生们也抱着隐隐的担忧,「虽然现在还发着,但谁知道会不会发着发着就没了呢?」 这种想法并不是空穴来风。 北方某三甲医院医生医生洪岸(化名)透露,100元的夜班费早在3年前就不发了,「就我们取消了,我其他同学的医院到现在都还在发」。一些基层医生也表示,医院停发了夜班费,理由大多指向了「违规发放」。 早在2015年,陕西一位医生就爆料称,该医院可能要取消夜班费,因为在审查医院经营情况时,医院给医护发放的夜班费被认定为「缺乏相关文件支持,属于违规发放津贴」,并作通报批评。 夜班费不仅被取消,甚至还有医院要求退还。2022年6月,云南一名医生爆料称,医院要求医护退回5年间每晚30元的夜班费和绩效工资,否则不予晋升职称。当地卫健委接受媒体采访时表示,退还的是超出标准的违规部分。 丁香园论坛的爆料截图 忙碌一晚上的辛苦钱,怎么就成了「违规发放」呢?这还要从这笔钱的性质说起。首先要明确「夜班费」属于「夜班加班费」,还是「夜班值班费」,或是「夜班津贴」。 为何违规? 加班费,顾名思义,指的是对超出法定工作时长继续从事本职工作的部分支付的薪资。北京市京师(上海)律师事务所刘中直律师解释,「劳动法第36条国家实行劳动者每日工作时间不超过八小时、平均每周工作时间不超过四十四小时的工时制度。像医院这类不能执行国家统一工作和休息时间的特殊单位,是可以经批准或报备后,实行综合计算工时制或不定时工作制。」 对于加班费,《劳动法》第44条中做出了明确规定,延长工作时间的,应当支付高于劳动者正常工作时间工资的工资报酬。不过,公立医院编制内员工与医院之间是人事关系,不受劳动法调整。但《事业单位人事管理条例》第34条中对补休也做了规定。 刘中直说,「现实中医院工作繁忙,医院对员工的加班补休往往难以实际兑现。在医护人员补休未能兑现的情况下,是应当给予加班人员发放加班工资。」 劳动法中关于加班的规定 值班费,则是指按照单位的要求在正常工作之外进行一定的非生产性的工作而支付的报酬。比如因单位安全或节假日等需要,从事临时安排或制度安排的与本职工作无关的值守工作,或者虽与本职工作有关联、但承担的是非生产性和非经营性的责任、且是可以休息的工作。 但是,值班不是法律概念,也就是说法律法规对此并没有明文规定,值班费有无、多少,更多是在参照单位规章制度执行。 但在国家统计局《关于工资总额组成的规定》(国家统计局令第1号,1990年1月1日施行,现行有效)第4条和第8条规定,值班劳动报酬的性质应当界定为用人单位补偿劳动者额外的劳动消耗而支付的津贴。 而最可能导致违规发放的,则是「津贴补贴」。津贴,指的是对特殊工作环境下对心理和身体予以照顾而发放的补贴。刘中直律师解释,「如果是津贴,那指的是工作时长没有变,但是在非正常工作时间或者环境下工作,对身心造成影响而做的补贴,比如夏季户外工作高于一定气温时会发放高温津贴。」 中纪委在2012年曾发文规范津贴的发放。《违规发放津贴补贴行为适用中国共产党纪律处分条例若干问题的解释》和《违规发放津贴补贴行为处分规定》两份文件中提到,违反规定自行新设项目发放津贴补贴、超过规定标准、范围发放津贴补贴等行为将被追责。 《违规发放津贴补贴行为适用中国共产党纪律处分条例若干问题的解释》 也即,只有在明文设立且在规定标准内的津贴才是合法合规的收入。那么,上一个夜班,该不该有补贴,该有多少补贴? 对于医务人员的夜班津贴发放,现行的法律层面上并没有明确的条文,个别省市以部门规章形式做了规定,但大部分地区在这一领域是空白。也因此,发放给医务人员的「夜班津贴」在审查时就有可能被认定为是违规发放。 甘肃省2018年出台过相关规定,允许基层医疗卫生机构在核定的绩效工资总量内,结合实际需要,自主进行内部分配。可在制定单位内部绩效工资发放项目时,设立岗位津贴、生活补贴、加班补助、值班补助、夜班补助、下乡补助、全科医生补助、有毒有害特殊岗位补助等项目。 《关于进一步完善基层医疗卫生机构绩效工资政策有关问题的通知》 刘中直解释,「如果是像甘肃省这样已经明确出台相关规定,在绩效里以夜班补助形式发放夜班费,那就不用担心会违规。」 补贴标准近30年未更新 另一方面,即使有少数文件涉及夜班津贴,也多是上世纪的发布的规章。尽管仍然生效,但其对夜班津贴标准的规定是基于当时的经济水平而设定,许久未曾更新。 上海市劳动局、上海市人事局、上海市财政局1995年曾下发《关于调整中、夜班等津贴标准的通知》,其中提到「从事夜班工作到二十四点以后下班的,夜班津贴标准调整为三元四角。从事夜间连续工作十二小时的,夜间津贴标准调整为四元四角;正常日班在夜间值班的夜餐费,值班到二十二点以后的,可发给二元二角。通宵值班不睡觉的,可发给三元四角。」 江苏省在1995年也出台过类似文件,《关于调整中、夜班津贴标准的通知》(苏劳薪[1995]23号、苏财工[1995]112号)中规定,三班制的中班津贴为5元,大夜班津贴为6元;两班制的夜班津贴为5元;常日班职工因生产(工作)需要,生产(工作)超过23点的发夜班津贴5元。在夜间(晚八时至次日晨七时之间)工作不足三小时的不发夜班津贴。 丁香园此前的调查显示,55.3%的医生夜班费在50元以下,只有三成左右的医生夜班费超过了50元。如果这些都是「夜班津贴」,那么要是严格按照上述文件的规定,要求退还超出部分,也是有法可依。刘中直解释,「医生夜班津贴发放的相关规定比较模糊,在实际执行中如果审查严格,的确可能会被处罚。」 《技能人才薪酬分配指引》 刘中直律师指出,「但这是指引性文件,而非强制性文件。且更侧重是对企业提供技能人才薪酬分配方式方法方面的宏观指导。」 「国家层面还没有专门面向医院的规定,而医院属于事业单位。」 是加班费、值班费还是津贴,在实际发放中,医生们自己可能也未必知道的那么清楚。不少医生表示,目前在绩效中有「夜班费」一项,而非列为津贴,一定程度上能够避免落入违规的非议。 3年前取消夜班费之后,洪岸所在医院把夜班算进了绩效考核,值夜班的数量会体现在最终到手的奖金里,并非完全不发。 「原本医院统一的标准分配,变成了科室自己在绩效考核中体现。」洪岸说,「但是这样一来,值同样的夜班,很可能挣得多的科室得到的就越多。」 致谢:本文经北京市京师(上海)律师事务所刘中直律师专业审核






