2025-03-27
本文分享的资料是薪酬方案设计培训PPT,共54页,5个章节内容。一、分配政策需要解决的主要问题;二、新分配政策的主要特点;三、薪酬方案设计的总体思路、原则和步骤;四、薪酬方案主要内容;五、员工套级套档说明;薪酬方案设计培训PPT,总览图,共54页薪酬方案设计培训PPT,大纲,共5个部分薪酬方案设计培训PPT,部分截图篇幅有限,这里仅展示部分截图。正文到此结束推荐阅读42页《基本的薪酬设计》内训PPT课件,进阶高级人力资源师必备!39页薪酬体系设计方案,可直接编辑Word文档,供参考!什么是阿米巴经营?60页PPT带你了解稻盛和夫的《阿米巴经营》
本文分享的资料是薪酬方案设计培训PPT,共54页,5个章节内容。
一、分配政策需要解决的主要问题;
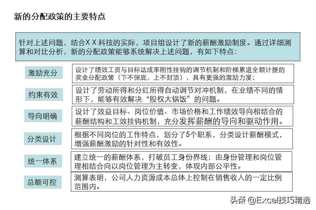
二、新分配政策的主要特点;
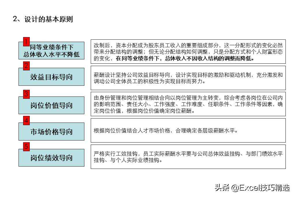
三、薪酬方案设计的总体思路、原则和步骤;
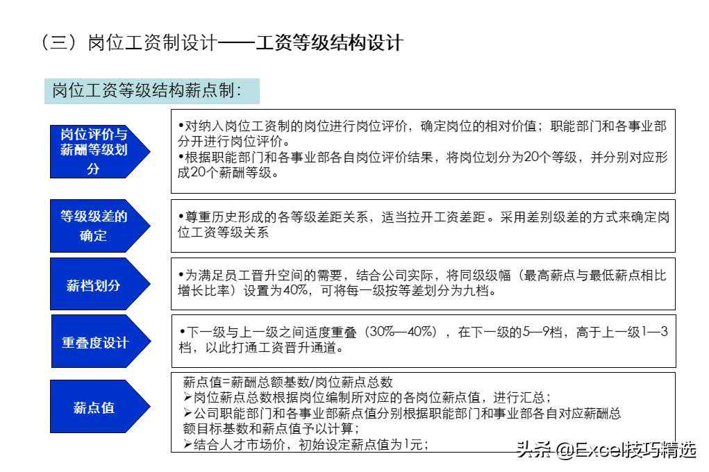
四、薪酬方案主要内容;
五、员工套级套档说明;
篇幅有限,这里仅展示部分截图。
42页《基本的薪酬设计》内训PPT课件,进阶高级人力资源师必备!
39页薪酬体系设计方案,可直接编辑Word文档,供参考!
什么是阿米巴经营?60页PPT带你了解稻盛和夫的《阿米巴经营》
上一篇
“体验式”求职 ,帮助返乡群体实现“家门口”就业
下一篇
晾衣架各品牌代表作,这5款功能全面晾晒更省心