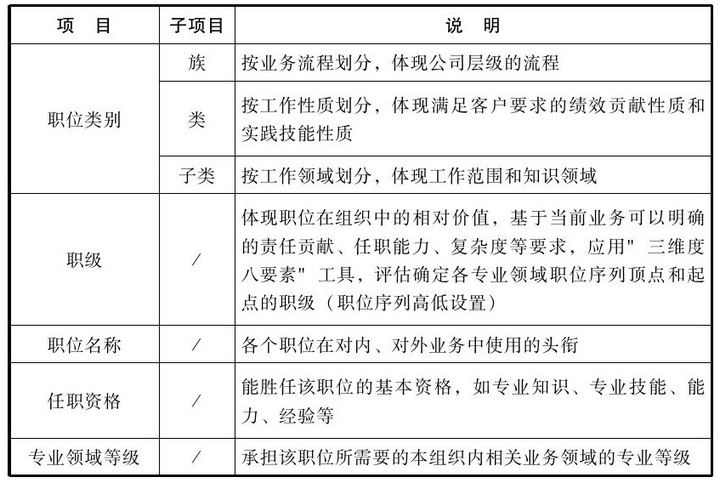
岗位是组织中最具体、最小的一个基本单位。组织一般都是因事设岗,因而岗位是组织要求个体完成一项或多项责任而赋予个体的权力的总和。岗位是与人相对应的,通常一个岗位只能由一个人担任。正是因为人与岗位相匹配,所以企业人力资源成本管控的过程中,岗位设置就成了关键环节。 建立岗位体系是企业人力资源管理工作有效开展的基础,同时企业需要建立一套完整的岗位管理体系,来保证人力资源成本管控的有效实施。一套完整的岗位管理体系一般包含以下内容: 岗位层级是划分组织管理的纵向权限分布,是岗位的汇报层级关系,也是岗位的相对价值分布。划分岗位层级,可以通过测量专业知识、岗位能力、贡献大小、业务领域影响力等来实现。 岗位族群是一系列工作内容相近或相似,满足岗位要求的任职者所需知识、技能,所处领域相同或相近的岗位组成的岗位集合。 岗位发展通道是指预先为员工铺设的职业发展通道,可以分为三类,适用于不同的情形,如图所示: 在确定岗位图谱和称谓的过程中,企业要根据岗位族群/序列结果和岗位层级确认结果的横纵交叉来选取图谱中的称谓,同时根据岗位称谓细分工作角色。 某企业的岗位图谱和称谓之间的关系 随着企业业务板块的日益多样化以及所涉地域范围的不断扩大,部分业务特性存在较大差异,同一套岗位体系已经无法适用于所有业务线。如果继续套用同一套岗位体系,可能会遗漏某些重要职位,出现管理效率低下、跨组织沟通不畅、资源利用不合理等问题,甚至会束缚各项业务的发展。因此,企业需要更灵活的岗位体系管理方案,以满足不同分子公司和业务线的管理需求,越来越多企业引入数字化管理工具灵活高效支撑复杂的岗位管理。 比如,红海云HR系统支持按单位、部门设置多套岗位体系,可搭建如职务族群、职位序列、职级、职等等多维度的岗位关系,并可按照岗位设置功能权限以及流程审批权限,分级授权岗位体系的应用范围,充分满足各分子公司及各业务板块管理需求的同时,也保障数据权限的安全性和合规性,提高组织的协同能力和管理效率。除此之外,系统还支持不同时期岗位数据与人员信息的联动修改,在岗位关系不变的情况下还支持组织在不同岗位体系间的切换,帮助企业提高敏捷适应市场变化的能力,同时也保障业务的连贯性和流畅性。 职位职级体系建设是HR系统运行的第一块“基石”,所有的HR工作几乎都离不开它。 公司的职位职级体系,包括职位序列、职位职级两大项内容。 职位序列代表了公司的业务性质、业务领域、业务流程在职位上的体现;而职位职级代表了公司不同职位在公司内的相对价值权重,相当于用一把尺子去量好所有的岗位。 职位职级建设工作开展的一些基本概念 让组织中的员工清晰知晓自己所处职位的位置和未来职业发展的方向与岗位,一般都会制定一个切实的员工职级体系表。 某企业的职级表示例 员工的发展路径是多样的、互通的(纵向、横向),而且不同路径都应该能在组织中获得比较好的成果,如岗位职级、岗位薪酬与福利等。传统意义上,管理职级是判别一个员工发展好坏的标准,也是大家争相追宠的对象。而在如今的互联网时代,员工追求的是自身价值与潜力的最大化,趋向于自己喜欢且擅长的工作,而不再一味地追求成为管理职级人员。所以,作为组织管理者特别是人力资源部门中的战略性员工关系管理者,为员工创造一个没有“天花板”的多通道发展路径,不仅是员工充分发挥优势的保障,也是组织可持续发展的人才保障。 首先,需要确定公司的职能结构,例如生产部门、销售部门、财务部门等。在此基础上,可以建立相应的职能层级和职级体系,以便统一管理员工职位、职责和薪酬待遇。 为了确保公司各个职位的一致性,应该制定详细的职位说明书,描述每个职位的基本职责、要求和工作绩效等。这还可以确保每个员工都清楚自己的岗位职责,从而更好地完成工作。 岗位说明书在企业信息管理中具有至关重要的作用。如果企业没有岗位说明书,将难以明确各岗位的职责和任务,从而导致员工绩效考核评估缺乏标准和依据。但在没有岗位分析工具的情况下,企业很难制定准确的岗位职责和能力要求,通常只能在网上搜集拼凑不仅制作耗时,而且与企业实际业务需求也不尽相符。 不过,红海云HR系统支持AI+岗位说明书功能,结合AI技术,根据从业务部门收集的岗位信息(如岗位名称、工作经验要求、学历要求等)智能生成岗位职责和要求,一键应用形成岗位说明书,可以极大提高编写的效率,也为企业的岗位规划、招聘和人才管理提供了全面、可靠的数据信息支持与参考依据。 根据公司的职能结构和职位说明书,可以制定适当的职级称谓,例如初级、中级、高级、经理、主管等。这不仅可以方便员工理解自己的职级,还可以在一定程度上反映员工的工作能力和贡献。 在职级称谓的基础上,可以建立相应的职级体系,将每个职位进行分类和分级。例如,一个初级销售人员可能被归为“销售代表”,而一个高级销售人员可能被归为“高级销售经理”。此外,在确定职级体系时还可以考虑员工的工作岗位、工作绩效、资历和背景等因素。 根据职级体系和职位说明书,可以设定相应的薪酬标准,以确保员工的薪酬待遇与职级相匹配。此外,应该考虑到员工的工作绩效、市场供求情况和公司的财务状况等因素,来设定合理的薪酬标准。 为了确保职级体系的持续更新和优化,应该定期进行职级评估。这可以确保员工的职位和职级与实际情况相符,同时也可以帮助HR从业人员识别出人才和高绩效员工,以更好地激励和管理员工。

