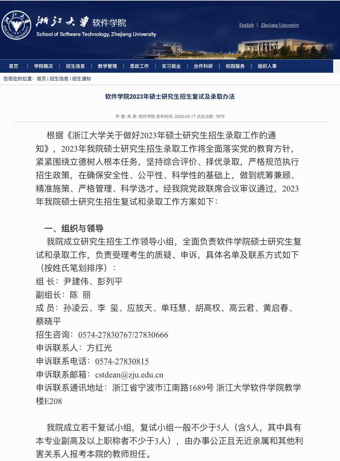
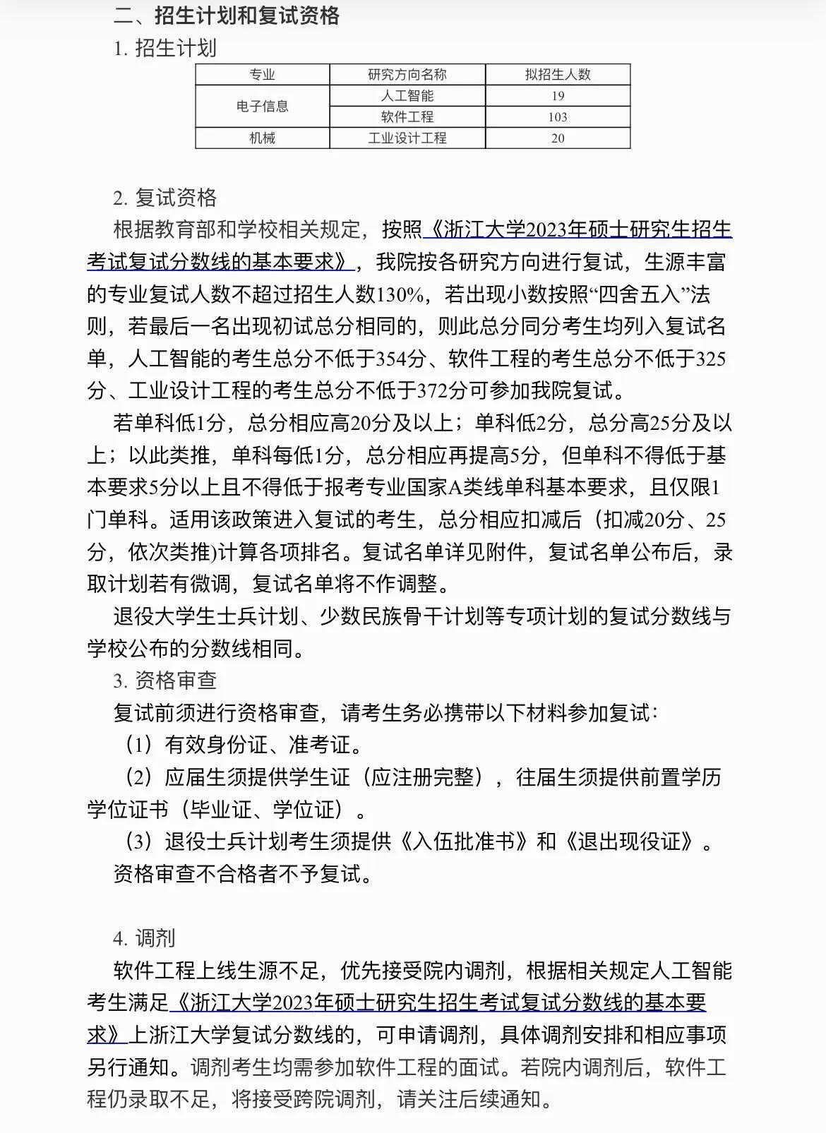
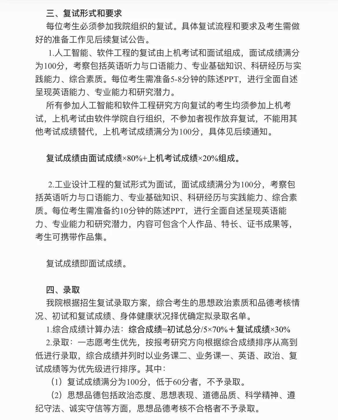
浙江大学软件学院已公布2023硕士研究生招生复试及录取办法,那么该如何去解读呢?又有哪些关键信息是要特别注意的呢? 首先,复试小组不少于5人并且都是学院的老师。这意味着复试的时候,考生将面临不少于5人的导师阵容。 并且特别注明了复试老师的要求,副高级以上且与被复试考生无近亲属和其他利害关系,以此来保障复试的公平! 招生计划就是最终录取的人数,且进入复试名单的人数不超过招生计划的130%,可能的复试比为1比1.3。 最关键的就是复试名单不会做调整,只要榜上有名的就可以参加复试! 材料准备就是身份证和准考证,应届生带学生证,往届生带毕业证和学位证! 调剂就2点关键信息,优先接受院内调剂,其次才接受校内其他院校调剂。 人工智能和软件工程方向的复试包括上机考试和面试两部分,比重分别为20%、80%,显然面试的比重更大。面试需要准备PPT,并且包括了专业课和英语听力口语等多项内容! 工业设计工程方向的只有面试,可以携带自己作品! 复试录取总成绩来看,初试成绩权重为70%,复试成绩权重30%,这意味着初试成绩高的同学依旧占有非常大的优势! 复试成绩不及格直接淘汰,属于常规操作,品德和诚信考核,一般都不会有问题。 体检按照要求去学校体检或二级以上医院体检,一般来说也不会有体检不合格的。 政审是常规操作,也很少会出现问题。 从复试时间和地点来看,显然是线下复试了,看清楚复试时间和复试地点,提前一天到学校,找到这些复试的校区。 总结要点: 1、复试形式为线下,时间为1-2天,会在不同校区进行。 2、复试的面试成绩比重最高,也有上机操作,复试成绩不及格直接淘汰! 3、初试比重70%,复试比重30%,初试成绩高的优势很大。 4、优先院内调剂,其次是校内其他院校调剂。




