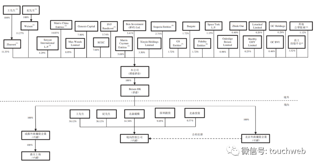
雷递网雷建平11月27日 北森控股(股票代码:“9669”)今日发布财报。财报显示,截至2023年9月30日的半年,北森控股半年营收为4亿元,较上年同期的3.51亿元增长14.2%;毛利为2.37亿元,较上年同期的1.89亿元增长25.2%。 截至2023年9月30日的半年,北森控股来自云端HCM解决方案的收入为2.7亿元,同比增长17.1%,占总收入的74%(于2022年同期:72.2%)。 截至2023年9月30日的半年,北森控股来自专业服务的收入为1.04亿元,同比增长6.7%,占总收入的26%(于2022年同期:27.8%) 截至2023年9月30日的半年,北森控股半年期内亏损为30.58亿元,上年同期的期内亏损为1.63亿元;经调整亏损为8592万元,上年同期的经调整亏损为1.52亿元。 上市仅7个月,市值蒸发超180亿 北森控股是2023年4月在港交所上市,发行价29.7港元,募资净额1.55亿港元。北森控股只释放了1.12%的股权,有点牺牲融资额保估值的意味。 若以发行价计算,北森控股估值约为212亿港元。随着北森控股上市,也成为了“中国HRSaaS第一股”。 不过,北森控股这个“中国HRSaaS第一股却几乎揭开了VC的“底裤”。 北森控股上市首日开盘价为29.6港元,盘中一度下跌至19.02港元,较发行价下跌35.74%;首日收盘价为26.1港元,仍较发行价下跌12.12%。 以首日收盘价计算,公司市值为186.69亿港元。 北森控股上市次日,股价就较前一日下跌33%。也就是说,北森控股两天跌去41.27%,两天市值蒸发掉90亿港元。北森控股也被讽刺为“丐中丐”。 而截至今日收盘,北森控股股价3.42港元,市值24.52亿港元。也就是说,从上市到如今仅仅7个月时间,北森控股市值就蒸发掉超过180亿港元。 扯掉VC“遮羞布” 北森控股是一家云端HCM解决方案提供商,2010年确定“一体化HRSaaS”战略,相继推出测评云、招聘云、绩效云、核心人力解决方案、学习云等不同HCM模块的SaaS软件。 北森控股有多家知名投资机构背书,包括红杉资本、软银、春华资本、经纬中国,元生资本、Fidelity等。 北森控股2018年11月完成7267万美元E轮融资,每股成本为9.59美元,投后估值为6.11亿美元(约47.85亿港元)。 2021年,北森控股完成2.6亿美元规模F轮融资,由软银愿景基金二期、高盛、春华资本、富达国际联合投资,老股东经纬中国、红杉资本中国基金、元生资本、深创投持续追加投资。 北森控股F轮每股的成本为24.3658美元,投后估值为18.6亿美元(约145.6亿港元)。 IPO后,北森控股股权结构 IPO后,MatrixChin持股为14.85%,王朝晖持股为11.33%,纪伟国持股为11.27%,Senyan持股4.29%,红杉桓森旗下MaxWoodsLimited持股为8.95%,GenesisCapital(元生资本)持股7.9%,SCGC持股7.64%,软银旗下SVFBandicoot持股5.74%;MatrixV持股为4.6%; XinyinHoldingsLimited持股为3.5%,BeisInvestment(BVI)Ltd持股为3.41%,SCCVII持股为1.72%,Bargate持股为1.72%,WSGrowth持股为1.34%,持股为1.15%,OakridgeBeisen、SCCVI分别持股为0.98%,FCSSP持股为0.93%; 以目前股价来计算,北森的E轮和F轮投资者均浮亏严重,若再加上时间成本,则E轮浮亏过半,F轮更是亏幅超过80%。 ———————————————




上一篇
下一篇