当前位置:首页 > 职业发展

教你,如何查询基本养老保险个人账户和计算每年利息?

因为我国养老金的计发原则是“多缴多得长缴多得”,不仅体现在当地社平工资、工龄和缴费水平上,还有一个重要因素不能忽视:个人养老金账户的利息。个人账户存储额是计发个人账户养老金的关键数据,而随着国家提高记账利率,这又对个人账户存储额有着重大的影响。


一、如何查询自己的基本养老保险个人账户的有关信息?

早在2011年7月1日起施行的人力资源和社会保障部第14号令《社会保险个人权益记录管理办法》(以下简称《个人权益记录管理办法》)中“第四章查询和使用”已经明确了参保人具有查询社会保险个人权益记录的权利,社会保险经办机构有义务向参保人员及其用人单位开放社会保险个人权益记录查询。



为切实做好《个人权益记录管理办法》的贯彻实施工作,人社部于当年的十月份发布了《关于切实做好社会保险个人权益记录管理办法实施工作的通知》(人社部发[2011]107号)。进一步明确了具体操作方法和流程。

所以想查询自己基本养老保险个人账户有关信息的友友们,可以通过自己参保当地的社会保险经办机构网点、自助终端或者电话、网站、手机APP等方式查询。


二、如何利用“个人账户记账利率”来计算自己应得到的利息

个人账户的储存额按“养老保险基金记账利率”(以下简称“记账利率”)计算利息。2016年之前记帐利率由各省、自治区、直辖市人民政府参考银行同期存款利率等因素确定并每年公布一次,2017年4月人力资源社会保障部财政部联合印发了《关于印发〈统一和规范职工养老保险个人账户记账利率办法〉的通知》(人社部发〔2017〕31号),6月份人社部发布了《关于公布2016年职工基本养老保险个人账户记账利率等参数的通知》,标志着全国自2016年起统一基本养老保险个人账户记账利率。

个人账户利息计算概念:个人账户是用于记录参保人员缴纳的基本养老保险费和从单位缴费中划转计入的基本养老保险费,以及上述两部分的利息。

职工基本养老保险个人账户记入的资金包括三部分:

(1)当年缴费本金,含个人全部缴费以及用人单位缴费中划入个人账户的部分(从2006年1月1日起,个人账户的规模统一由本人缴费工资的11%调整为8%,全部由个人缴费形成,单位缴费不再划入个人账户);

(2)当年本金生成的利息;

(3)历年累计储存额生成的利息。

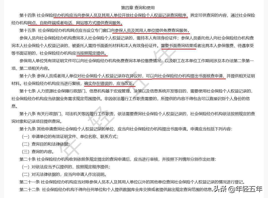
下面这张图是一位江苏条友的《2019年度社保个人权益记录单(城镇职工)》:


从上图可以读出如下信息:

1、江苏省2019年度社保年度是指2019年7月1日至2020年6月30日(自2022年起改为自然年度);

2、“截至上年末个人账户累计储存额”=200206.73元,是指2019年6月30日个人账户累计储存额;

3、“当年记账金额”=11289.6元,也就是12个月的缴费,除以12=每月缴费金额;

4、“当年记账利息”=14059.32元,是“截至上年末个人账户累计储存额”产生的利息+“每月缴费金额产生的利息”之和。

5、透过这张表,可以看到一个重要的而没有显现的金额,那就是截至2020年6月30日“个人账户累计储存额”,应当是多少呢?留给读者去思考。


江苏的社保年度是跨自然年度的,是从当年的7月1日至次年的6月30日,在计算社保年度的记账利息时,需要用当年和次年的记账利率来计算结算利息,有点复杂,如何计算呢?等有空闲了再做专题介绍。


从这张图可以读出如下信息:

1、2021年的缴费基数是146616元,缴费基数×8%=年缴费金额÷12=月缴费金额

2、当年个人账户累计储存额(不含息)11729.28元=年缴费金额

3、2021年末当年个人账户累计储存额(含息)=2020年末当年个人账户累计储存额(含息)100978.25元×(1+2021年记账利率)+当年个人账户累计储存额(不含息)11729.28元+年缴费金额的利息。

4、2017年后的都可以照此类推。



截图二

从截图二可以读出补充信息,2021年末当年个人账户累计储存额(含息)119888.02元。这样就可以通过对记账利息的计算,来验证一下准确性。


如何计算社保养老金个人账户的利息呢?

1997年劳动部办公厅以劳办发(1997)116号印发了《职工基本养老保险个人账户暂行办法》。《暂行办法》对职工个人账户累计储存额提出两种计算方法,方法一是年度计算法,方法二是月积数法,在各月记账额相同的情况下,两种方法计算结果是一样的。2001年劳动和社会保障部办公厅发布的关于《规范企业职工基本养老保险个人账户管理有关问题的通知》(劳社厅发[2001]5号)文件中要求各地逐步统一使用“月积数计算法”计息。

某年底止个人账户当年利息=上年底止个人账户累计储存额×当年记账利率+当年记账利息。

当年记账额利息=当年记账月积数×当年记账月利率。

当年记账月积数=∑[n月份记账额×(12-n+1)](n为当年记账月份,且1≤n≤12)。

当年记账月利率=当年记账利率÷12

应用上例的数据,其利息计算过程就是:2021年个人账户记账利息=2020年底(2021年期初)累计储存额×2021年记账利率+2021年每月缴费产生的利息

2021年个账户利息=100978.25×6.69%+977.44×6.69%÷12×78=7180.49元。计算式中100978.25×6.69%这个不难理解,而977.44×6.69%÷12×78中,977.44是2021年每月的养老保险缴费,6.69%÷12是把2021年记账年息换算成月息,再×78。

为何乘以78呢?78是当年记账月积数=(一月份记账额×12+二月份记账额×11+三月记账额×10+……十二月份记账额×1),也就是说一月份的缴费存期是12个月,二月份的缴费存期是11个月,以此类推,十二月份的缴费存期是1个月,加起来就是78个月。


友友,您看明白了吗?可以试试计算一下2020年的社会养老保险个人账户利息,是不是和图表中计算的结果一致呢?

分享到: