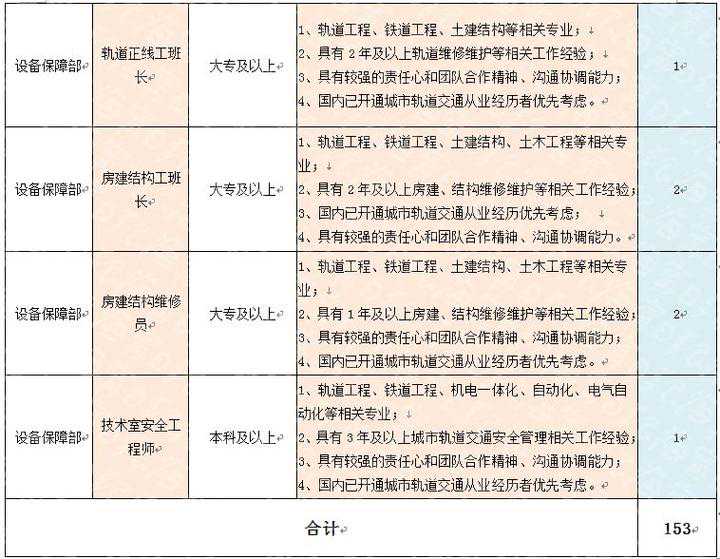
2019-04-1111:21|微信公众号 杭海城铁招人啦! 今天一上班 报姐就收到了这个好消息 迫不及待告诉大家 ▽ 据浙江省交通投资集团有限公司官网消息 64个岗位 共招153人 心动吗?! 想不想去城铁工作 感觉超洋气的! 好了,赶紧看看有哪些岗位 你符合条件吗? 浙江省轨道交通运营管理集团 海宁分公司招聘公告 浙江省轨道交通运营管理集团有限公司海宁分公司成立于2018年7月,是浙江省轨道交通运营管理集团有限公司下属分公司,为杭州到海宁城际铁路提供专业高效的运营管理和服务,分公司目前处于运营筹备阶段。 现因业务发展需要,面向集团内外公开招聘优秀人才,诚挚欢迎有志之士积极应聘,现将有关事项公告如下: 招聘岗位 本次省轨道运营集团海宁分公司招聘岗位64个,人员共计153人。目前工作地点海宁市区,正式开通运营后办公地点在盐官车辆段。详细招聘需求计划如下: 招聘人员基本条件 1、思想政治素养好,遵纪守法,品行端正; 2、具有较强的事业心和责任感,综合素质高,工作能力强,敢担当善作为; 3、具备履行岗位职责的专业知识; 4、具备适应岗位要求的身体条件; 5、同等条件下,海宁籍优先考虑。 招聘流程 1、报名 生产技术岗位报名长期有效,招满为止。 >报名方式:本次招聘只接受网上报名。应聘人员登陆“浙江省交通投资集团有限公司”官方网站()查看招聘公告和相关附件,登录报名管理信息系统(务必使用谷歌浏览器),按照招聘岗位要求在线投递简历,每人限报1个岗位。 >招聘咨询电话: 如网上报名出现问题,经电话确认后,请完整填写相应岗位的《报名登记表》(附件2),以电子邮件形式发送至邮箱:zjgdjtyygl@163.com 2、面试 对应聘人员应聘材料进行初步筛选后,以电话或电子邮件的方式通知入围人员参加面试的时间、地点。收到面试通知的人员请携带本人身份证、学历学位证书、技术职称证书、执业资格证书、市级及以上荣誉证书等证件原件参加面试。 面试主要对岗位所必备的综合知识、专业知识、业务能力、工作技能等综合素质和岗能匹配方面进行考察了解。对部分岗位根据报名情况考虑增设笔试环节。 3、体检 参照《公务员录用体检通用标准》,到指定医院进行体检。 4、录用 根据应聘者笔试、面试、体检、背景调查等综合情况,择优确定聘用对象,办理入职手续。 看清楚岗位了吗? 赶紧告诉有需要的人!

















上一篇
下一篇