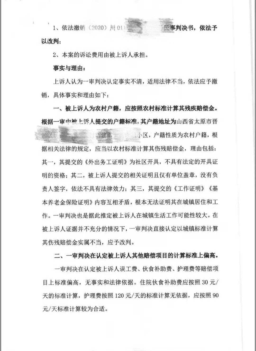
封面新闻记者钟晓璐 2019年5月,郭俊和朋友受成都颁锦企业管理有限公司(以下简称颁锦公司)之邀前往考察品牌。途中,公司负责接待员工驾驶的小轿车追尾公交车,造成郭俊中型内开放颅脑损伤,住院治疗17天,休养近3个月,经鉴定伤残等级为10级。 住院期间,颁锦公司垫付了部分医疗费26431.4元。出院后,郭俊表示这家公司再也没有联系过他,在医院期间负责跟他对接的工作人员,也将其微信好友删除。法院判决该公司赔偿郭俊8万余元,但对方公司以“误工费、伙食补助费、护理费等标准过高”为由,提起了上诉。 “法院判决一天50元的伙食费,对方说标准过高,请求改为一天30元,一个公司怎么能说出这么没有人性的话,对于一个病人来说,30元一天的伙食费合理吗?”郭俊告诉记者,目前尚未收到开庭通知,希望能早日收到赔偿款。 郭俊乘坐成都颁锦公司的车前往考察遭遇车祸 乘坐公司车辆考察遭遇车祸鉴定为伤残10级 郭俊为听障人士,2019年他本打算拿出自己的积蓄,和朋友一起在重庆开一家奶茶店。每年夏季是茶饮销售的旺季,2019年,郭俊准备在夏季来临前开店。开店前,郭俊四处考察品牌,了解行情。 2019年5月25日,郭俊和朋友受到颁锦公司的邀请,前往成都考察。两人从成都东站出站后,坐上了由该公司安排的一辆小轿车,司机为李俊。 车辆在行驶至成都市龙泉驿区驿都大道书房村公交站时,与前方的公交车相撞。“我当时坐的后排,只感觉两眼一黑。”据郭俊介绍,自己头部被撞出了长达10余厘米的口子,鼻子口腔一直流血,之后被120急救车送往医院进行治疗。 交通事故认定书 出院病情证明书显示,郭俊诊断为中型内开放颅脑损伤。经鉴定,伤残等级为10级。龙泉驿区公安分局交警大队作出的交通事故认定书显示,司机李俊为全责。 郭俊先后在成都市龙泉驿区中医医院、四川省人民医院住院17天。据他介绍,住院期间都是朋友负责护理自己。“对方公司工作人员来过几次,垫付了两万多元的住院费用,但是出院之后就再也没有人联系我。”出院后,医生要求郭俊在家休养三个月,并定期进行复查。“每次联系他们时,对方都不配合,复查、司法鉴定都是我自己去弄的”。郭俊表示,自己一个山西太原人,此前一直在重庆工作,在成都人生地不熟,事故发生以来,前前后后奔波了10余次,每次都是无功而返。 法院判决书 法院判赔8万余元涉事公司上诉:伙食补助费过高 无奈之下,郭俊到法院起诉了李俊及颁锦公司,由于李俊是颁锦公司员工,事故发生时是李俊的职务行为,这辆车颁锦公司从别处借用,没有保险没有定期进行年检,法院判决颁锦公司赔偿郭俊损失共计83774.4元。 判决下来后,颁锦公司不服,向成都中级人民法院提起了上诉。该公司认为,郭俊为农村户籍,应按照农村标准计算其残疾赔偿金,同时,该公司指出郭某误工费、伙食补助费、护理费等赔偿项目上标准过高。 颁锦公司的上诉状显示:郭俊住院伙食补助费应该按照30元每天的标准计算,护理费应按照90元每天的标准进行计算。 成都颁锦企业管理有限公司提交的上诉书 “法院判决一天50元的伙食费,对方说标准过高,要求改为一天30元,一个公司怎么能说出这么没有人性的话,对于一个病人来说,30元一天的伙食费合理吗?”郭俊表示,自己受邀来这家公司考察,途中因为司机的原因发生车祸,自己受伤住院,但出事后,对方却是这种态度,无论从哪个层面自己都无法接受。 封面新闻记者查询到,成都颁锦企业管理有限公司是一家从事奶茶饮品品牌孵化的公司,法定代表人为陈明明,注册资本为200万元。记者多次尝试拨打成都颁锦企业管理有限公司电话,均无法接通。 记者联系到曾在郭俊住院期间负责对接公司员工李先生,对方表示,自己在去年4月份已离职,对于公司后续处理情况并不知情。 参与方式 4、您还可以拨打热线028—86969110,进行求助。 所有求助内容,经编辑审核通过后,即视为发布成功。 封面新闻将24小时实时解答、跟进,并提供相关协助(为保护隐私,相关信息将会保密,请放心)。 【如果您有新闻线索,欢迎向我们报料,一经采纳有费用酬谢。报料,报料QQ:3386405712】



