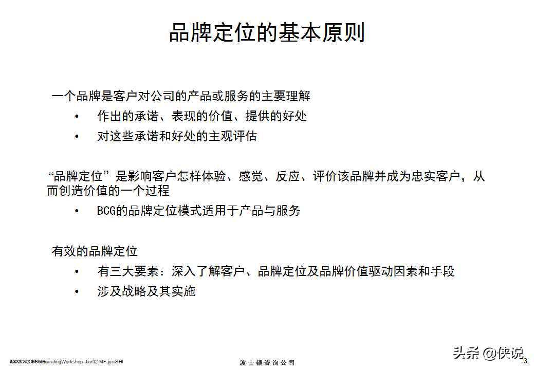
几乎每个人都容易犯的一个错误:屁股决定脑袋。于是几年前我换了个凳子。 从乙方回到甲方的三年多时间里,最大的变化或许是:换了一个视角看待问题。广告人往往在思考用广告解决问题,而品牌人在试图用一切方法解决问题。那么我先把近年的一些困惑以及思考写下来,欢迎一起探讨,或许也正是你的困惑。 一个现象是,现在的甲方越来越不敢花钱做品牌了,尤其是纯品牌(不带效果的那种)。 疫情是一个原因,生存都是个问题,为什么要砸钱去做短期看不到收益的事情。 而事实是,即便没有疫情,要不要做品牌这件事,也受到了很多公司决策层极大的挑战。即便是如麦当劳、联合利华等大公司都在考虑CMO这一职位是否有必要。 这件事关系到整个行业链条中许多人的切身利益和发展方向,毕竟品牌预算多半是给了广告公司。 本文太侠分享一份波士顿咨询出品:品牌培训,部分内容如下: 下载完整版报告请【私信】,回复关键词【下载】,获取下载方法~数千份互联网、房地产、金融、金融科技、人工智能、市场运营、教育出行等等报告推送,坚持不易!





















上一篇
下一篇