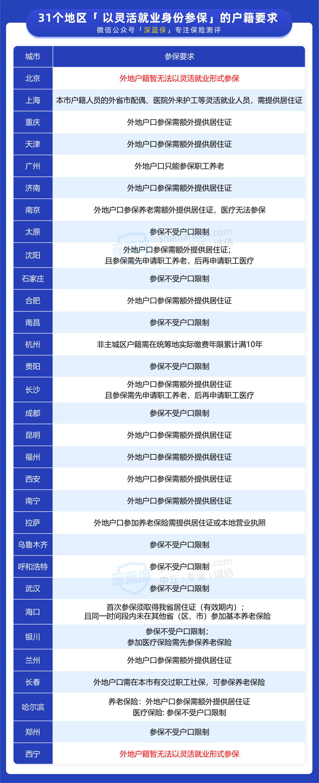
不知道你们发现没,身边从事主播、骑手、网约车司机等职业的人越来越多,这些人还有另外一个名字:灵活就业者。 数据显示,截至2021年,我国灵活就业者已经达到2亿人。也就是说,在将近9亿的劳动年龄人口当中,每5个人里至少有1位是在灵活就业。 虽然工作更加自由随心,但“灵活”也带来了一些问题,比如:没有单位帮忙交社保,养老和医疗全靠自己操心。 今天,我们就来跟大家唠唠:灵活就业人员,社保怎么交更划算?主要内容如下: 灵活就业者交社保,和单位给交的社保有啥不一样? 以灵活就业身份交社保,怎么交待遇更好? 灵活就业身份交社保,还能领这项补贴 关于灵活就业,这些你要了解 很多人可能搞不懂:什么是灵活就业? 通俗地讲,自己做小生意、打零工或者没有和企业签劳动合同的人,都算是灵活就业。比如个体小商贩、家政钟点工、外卖骑手、网约车司机、自媒体写手、网络主播等…… 他们以灵活弹性的方式打工赚钱,在劳动关系上,不依托于某一固定企业,或者干脆选择将互联网当做“主战场”,自己就是自己的单位。 老实说,如今社会的高效运转和极度便利,一定程度上离不开这么多灵活就业者的付出和努力,国家也出台了许多政策鼓励灵活就业。 另一方面,灵活就业虽然自由度更高,但大部分都是干一天活、赚一天钱,收入并不稳定。最重要的是,社会保障也不到位。 对于签署了劳动合同,拥有职工社保的上班族来说,生病了有医保,工作受伤有工伤保险,怀孕有生育保险和带薪假期,失业或公司倒闭有失业保险金,退休后还能领养老金…… 可对很多灵活就业的人来说,没有工作单位给他们交社保,无论是生病、失业,还是以后的养老问题都得完完全全靠自己,压力可不是一般的大…… 一旦生活中出现变故,比如生病了不能工作等,都有可能让之前的努力都化为泡影,让整个家庭陷入危机。 因此,建议灵活就业的朋友,一定要给自己做好保障。其中,社保就是我们的第一道防线! 灵活就业人员,怎么交社保最划算? 现如今,社保已经覆盖到了我们生活的方方面面,看病就医、退休养老、甚至买房买车、子女上学等,都可能受到它的限制。因此,交社保,非常重要。 1、灵活就业人员,如何交社保? 灵活就业或者没有工作的朋友,也想要社保的保障,可以有两种选择: 以灵活就业身份交职工社保:一般包括职工医保和职工养老,这两个享受的待遇和上班族是一样的。 交居民社保:包括居民医保和居民养老两种,一年交一次,费用也不贵,看病能按相应比例报销医疗费,交满一定年限也能领养老金。 可以看到,自己交社保,无论是选择以灵活就业身份交职工社保,还是交居民社保,一般都只能交医疗保险和养老保险,没有生育、失业和工伤保险。 不过部分地方也有例外,像北京以灵活就业身份还能交失业保险;在广东,灵活就业的朋友还可以交工伤保险。 那么,这两种交社保的方式,到底哪种更好? 总结来说,居民社保花费少,待遇也相对差一些;而以灵活就业身份交职工社保,虽然交的钱多一些,但整体待遇会更好,不仅交满一定年限可享受终身医保待遇,还能领更多养老金。 顺便提醒下大家,如果你也想以灵活就业身份交职工社保,要特别注意所在城市是否有户籍限制,目前还有些城市不支持外地户口以灵活就业身份参加社保。 为了方便大家了解,我们梳理出了31个地区对灵活就业身份参加社保的户籍要求: 如果上图没有你所在的城市,大家也可以登录当地社保局官网或拨打社保热线(区号+12333)咨询。 总而言之,如果想要更好的保障,各项要求也符合,那大家就可以果断选择以灵活就业方式交社保。 2、职工社保这么交,待遇会更好 以灵活就业方式交职工社保,具体的交费规则,我们也给大家总结了下: 以灵活就业身份交职工医保:通常每月交固定数额,交满一定年限(15~30年)后,就能终身享受医保报销待遇。 以灵活就业身份交职工养老:自由选择交费基数(大多数城市的交费基数,都是当地平均工资的60%~300%)和年限,通常每月按基数的20%来交,交满15年就能领养老金。 交费基数,也就是交费档次,比如当地月平均工资是6000,你按最低档60%来交,那每个月的交费基数就是:6000×60%=3600元,在这基础上乘以20%,实际交费720元。 可以看到,医保费用是固定的,大家直接交就好;但是养老保险要自己选择交费基数和年限,这可影响到以后能领多少养老金。 具体怎么交才能领取更多养老金? 先来给大家看看灵活就业交职工养老,养老金的计算公式: 公式比较复杂,重点看红框部分,自己交入个人账户的钱、交费年限都和领多少养老金密切相关。 总结来说,交费基数越高、交的年限越久,退休后每月领到的养老金也会更多。 那不同的交费基数、交费年限,退休后领的养老金差距到底有多大? 以35岁的小宋为例,当地社会平均工资为6000元: 按照60%的交费档次,每个月交的养老保险为:6000×60%×20%=720元 按照100%的交费档次,每个月的交的养老保险为:6000×100%×20%=1200元 选择不同交费档次、交费时间,退休后分别能领多少养老金,我们也计算了下: (注:假设社平工资不涨,以上数据根据国家社保测算平台得出,仅供参考) 直接说结论: 按60%档次交15年养老保险,退休后领的养老金最少;而按100%档次交25年,会比同样档次只交15年每年多领7200块,10年下来就是7万多,这还不算每年的社平工资涨幅。 因此,如果你想退休后领更多的养老金,直接交高档次,并且尽量延长交费年限准没错。 3、自己交社保,具体咋交? 想要以灵活就业的方式交社保,通常要经过两个步骤: 在当地政务官网或社保局等机构进行参保登记; 审核通过后,每月可直接在政府官网或通过手机支付宝、微信等进行交费。 拿外地户籍也能以灵活就业身份交社保的深圳为例,给大家看看具体操作流程: ▎个人首次申请以灵活就业人员交社保 ▎登记成功后,每月用手机交社保 各地办理流程大同小异,如果没有列举到你所在的城市,大家也可以去社保局官网或者拨打12333了解具体政策。 灵活就业人员,还能领这项福利 很多人都不知道,国家还推出了一项社保福利:个人以灵活就业身份交社保,还能领取几千到几万的灵活就业补贴。 我们以北上广深四个城市为例,给大家看看哪些人能领?具体能领多少钱? 目前大部分地方都有灵活就业补贴,只是补贴的额度不太一样。 如果满足领取条件,就可以抓紧时间申请领取补贴了!具体的申请流程,我们也做了整理,大家可以参考下: 各地灵活就业补贴政策略有不同,想知道更具体的信息,大家可以咨询当地社保热线12333。 常见疑问解答 最后,来解答几个灵活就业交社保的热门问题,供大家参考。 1、灵活就业人员,退休年龄怎么算? 目前国家对灵活就业人员的退休年龄并无统一规定,一般为男性满60岁,女性满55岁。 一些地区对符合当地政策规定的特殊人群还有优惠政策,满50岁就可以退休。 比如广东省,以灵活就业身份交社保的女性,如果之前没有以职工身份交过社保,退休年龄为55岁;曾以职工身份交过养老保险且50岁时不在管理技术岗位工作的,50岁就可以退休。 在山东,灵活就业的女性年满55岁可办理退休;如果之前在县以上集体企业工作,并且以职工身份参保满10年,也可以申请50岁退休。 各地的优惠政策、对应人群都不一样,大家要是想详细了解,可以登录当地政务网或者拨打12333社保热线。 2、挂靠第三方交社保可行吗? 挂靠交社保不符合国家规定,存在很大的风险,不建议大家这样做。具体有3个原因: 交的费用更多:除了自己承担全部的五险费用外,每月还要额外支付手续费,一年下来也要不少钱。 挂靠公司不靠谱:个人和挂靠公司不存在真实的劳动关系,一旦挂靠单位跑路或者倒闭,不仅没了保障,交社保的钱可能也会打水漂。 可能面临牢狱之灾:假如真的通过挂靠公司骗取了生育、工伤等社保待遇,一旦被查处,会被处以2~5倍的罚款,数额巨大的甚至会有牢狱之灾。 综上,任何情况下,我们都不推荐大家挂靠公司交社保。 写在最后 如何让2亿灵活就业群体没有后顾之忧,是今年两会的热点问题。 最新的政府工作报告中就提到,将会完善灵活就业社会保障政策,推进职业伤害保障试点。 这意味着,更多的灵活就业者,比如外卖骑手、群众演员等,也有机会得到工伤保险的保障。 我们也相信,随着社会的发展,对灵活就业人群的保障越来越完善,灵活就业的朋友将来也会更有信心和底气。 帮助大家「认识保险、买对保险」是深蓝保的初衷,如果你有任何保险问题尽管私信我,我将用从业5年的经验给您合适的建议。 通过深蓝保投保的粉丝,一旦出险,我们将全程协助理赔。















