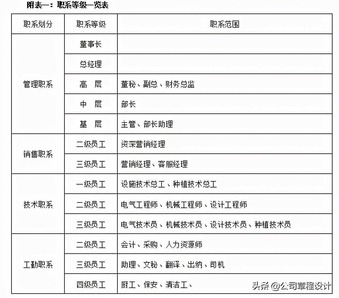
一、总则 为全面创新XXX科技股份有限公司引人、选人、用人、育人、留人机制,建立科学、规范的薪酬体系,确保XXX科技股份有限公司可持续发展。现依据《中华人民共和国劳动法》及其他有关法律、法规的规定,并按照“按劳取酬、多劳多得”的分配原则,使在职员工能够与公司一同分享公司发展所带来的收益,特制订本薪酬体系设计方案。 二、适用范围 本方案适用于XXX科技股份有限公司(以下简称公司)所有在职员工;公司特聘人才除外。 三、构建目的 制订本方案的目的在于充分发挥薪酬体系的作用,吸引优秀人才,留住关键人才,开发人力资源,确保持续发展。即: (一)使薪酬与岗位价值紧密结合。 (二)使薪酬与工作业绩紧密结合。 (三)使薪酬与公司发展紧密结合。 四、构建原则 薪酬作为分配价值形式之一,遵循责任、权利、义务相结合的原则,遵循按劳取酬、多劳多得、兼顾公平及可持续发展的原则。即: (一)公平性原则:薪酬须以外部公平、内部公平和个人公平为导向。 (二)竞争性原则:薪酬须以行业竞争力和对人才的吸引力为导向。 (三)激励性原则:薪酬须以增强员工的激励性为导向,通过设计激励性工资单元和绩效奖金等激发员工的工作积极性。 (四)经济性原则:薪酬须与公司的经济效益和承受能力保持一致。 五、构建依据 (一)本薪酬体系依据《中华人民共和国劳动法》及其他有关法律、法规的规定,并参照萧山区及周边区、县平均工资水平和行业平均工资水平而构建。 (二)本薪酬体系的薪酬分配以贡献、能力和责任等情况为依据,进行综合考虑决定其薪酬。 (三)本薪酬体系所称薪酬,包括以货币形式直接支付给员工的工资和非货币形式直接支付给员工的福利。 六、薪酬体系 (一)本薪酬体系共分为四大职系:即管理职系、销售职系、技术职系和工勤职系。 1、管理职系:具有企业管理职能;涵盖高层、中层、基层管理人员。 2、销售职系:具有业务销售职能;涵盖营销管理部非管理人员。 3、技术职系:具有专业技术职能;涵盖技术统括部、设施研发部和农技管理部非管理人员。 4、工勤职系:具有后勤保障职能;涵盖综合管理部、财务管理部和设施研发部非管理人员。 (二)本薪酬体系分别采取两种不同类别:与公司年度经济效益相关的年薪制;与个人月度工作业绩相关的月薪制。 1、实行年薪制的员工,其工作特征是以年度为周期对公司经济效益进行考核并发放相应的薪酬;年薪制适用于基层(含)以上管理人员。 2、实行月薪制的员工,其工作特征是以月度为周期对个人工作业绩进行考核并发放相应的薪酬;月薪制适用于基层(不含)以下非管理人员。 3、特聘人才的薪酬详见薪酬特区的有关规定。 (三)本薪酬体系中,因职系划分和职系等级不同,职系范围也各不相同,具体详见下表: 七、薪酬结构 本薪酬结构共分为两个部分组成:工资+福利。 (一)工资组成部分:工资=固定工资+浮动工资+附加工资。 1、固定工资:基本工资+岗位工资。 固定工资,是指员工在公司就职期间,公司依据萧山区最低工资标准和岗位价值等因素而设定的固定工资;按月发放。 2、浮动工资:绩效奖金。 浮动工资,是指员工在公司就职期间,公司依据员工的贡献价值、工作业绩和公司经济效益等因素而设定的浮动工资。实行年薪制的员工,年度考核,按年发放;实行月薪制的员工,季度考核,按季发放。考核办法与发放时间具体详见《员工绩效考核管理办法》。 3、附加工资:工龄工资+学历津贴+职称津贴+全勤奖+通讯补贴+交通补贴+餐费补贴。 附加工资,是指员工在公司就职期间,公司依据员工的工作年限、学历知识、专业技能、出勤工日,以及在工作期间因工作需要支出的通讯费用、交通费用、就餐费用等因素而设定的附加工资;按月发放。 (二)福利组成部分:福利=一般福利+社保福利+劳保福利。 1、一般福利:节日慰问和年度旅游。 一般福利,是指员工在公司就职期间,逢春节、端午、中秋等节日,由公司以货币形式或实物形式发放的福利,以及由公司组织开展的年度旅游活动。 2、社保福利:养老保险、医疗保险、失业保险、工伤保险和生育保险。 社保福利,是指员工在公司就职期间,公司依据社会保险费征缴暂行条例和浙江省社会保险费征缴办法而为其缴纳的福利。 3、劳保福利:防护用品。 劳保福利,是指员工在公司就职期间,因工作需要必要的防护,由公司以货币形式或实物形式发放的福利。 (三)本薪酬结构根据员工职系职等不同,薪酬中固定工资部分和浮动工资部分比例组成也各不相同,具体详见下表: 八、薪酬调整 (一)薪酬调整采取整体调整与个别调整相结合的原则。 1、整体调整。是指调整公司所有员工的薪酬,调整周期为每三年一次,每个调整周期不得少于三个完整年度,调整幅度根据公司经济效益和发展情况决定,由综合管理部提出薪酬调整建议,报总经理审核、董事长批准。 2、个别调整。是指调整公司个别员工的薪酬,调整周期为每年一次,每个调整周期不得少于一个完整年度,调整幅度根据年度考核和岗位变动决定,由综合管理部提出薪酬调整建议,报总经理审核、董事长批准。 年度考核调整:年度考核结果为“优秀”者,或连续两个年度考核结果为“良好”者,薪酬等级在本职等职级基础上晋升一档,薪酬等级调整至本职等职级最高级差后不再调整。年度考核结果为“合格”者,薪酬等级不作调整。年度考核结果为“较差”者,或连续两个年度考核结果为“合格”者,薪酬等级在本职等职级基础上下降一档,薪酬等级调整至本职等职级最低级差后不再调整。年度考核结果为“极差”者,或连续两个年度考核结果为“较差”者,公司对其作辞退处理。薪酬等级调整具体详见(附表三:职等职级与薪酬结构一览表)。 岗位变动调整:若员工岗位发生变动,则以岗定薪,薪随岗变。晋升变动,薪酬等级按照对应的职等职级最低级差定薪。平级变动,薪酬等级按照对应的职等职级平级级差定薪。降级变动,薪酬等级按照对应的职等职级最高级差定薪。薪酬等级调整具体详见(附表三:职等职级与薪酬结构一览表)。 (二)薪酬调整过程中,若个别调整后薪酬等级在对应的职等职级中已经达到最高级差的,则薪酬等级不再变动。 九、薪酬特区 (一)设立薪酬特区的目的 设立薪酬特区,目的是为了引进稀缺的特聘人才,提高公司对关键人才和优秀人才的吸引力,使公司与人才市场接轨,增强公司在人才市场上的竞争力。 (二)设立薪酬特区的原则 1、谈判原则:特聘人才的工资以市场价格为基础,由双方谈判确定。 2、保密原则:特聘人才的工资应严格保密,员工之间禁止相互打探。 3、限额原则:特聘人才的名额实行动态管理,依据公司经营业绩和发展情况限制名额,宁缺毋滥。 (三)薪酬特区人才的选拔 特聘人才的选拔以外部招聘为主,其条件为名优院校毕业生、公司人力资源规划中急需或者必需的稀缺人才和行业内人才市场竞争激烈的稀缺人才。 (四)薪酬特区人才的淘汰 针对特聘人才,公司年终根据劳动合同进行年度考核,有下列情形之一者自动退出薪酬特区: 1、年度考核总分低于预定考核目标。 2、人才供需关系发生变化,不再是人才市场稀缺人才。 (五)特聘人才名额不得超过公司员工总数的5%。 十、其他奖励 其他奖励的目的在于对员工的优秀表现予以肯定,以激励员工自动自发地关心公司的发展,维护公司的形象。 (一)年终奖 年终奖分为固定年终奖和浮动年终奖,与公司年度经济效益目标值达成率直接挂钩。公司年度经济效益目标值达成率70%(含)以下,按照固定年终奖方式发放;公司年度经济效益目标值达成率70%(不含)以上,按照浮动年终奖方式发放。 1、固定年终奖发放标准 计算基数与发放系数:一个月(不含)以上~六个月(含)以下,年终奖=当年月度税前平均固定工资÷2。六个月(不含)以上~壹年(含)以下,年终奖=当年月度税前平均固定工资×1。注:中途离职的或中途被公司辞退的员工不予发放。 2、浮动年终奖发放标准 计算基数与发放系数:部门年度考核和个人年度考核得分70分(含)以下,年终奖取消发放。部门年度考核和个人年度考核得分70分(不含)以上,年终奖=部门税前分摊奖金÷部门内个人年度考核得分总和×个人年度考核得分。注:中途离职的或中途被公司辞退的员工不予发放。 (二)总裁奖 对公司发展做出重大贡献的员工,例如帮助公司大幅提升经营业绩或帮助公司挽回重大经济损失等,或各项考核指标特别优秀的员工,经公司评审后给予一次性奖励并计入个人考核档案;奖励标准为5000~50000元。 (三)创新奖 员工在工作方法、工作思路或业务开拓等方面有较大突破和创新的,对提高工作效率或提升管理水平有突出贡献的,由部门提出,经公司评审后给予一次性奖励并计入个人考核档案;奖励标准为1000~10000元。 (四)建议奖 对公司的发展提出很好的建议被公司采纳或十分关心公司发展经常提出建议的员工,经公司评审后给予一次性奖励并计入个人考核档案;奖励标准为500~5000元。 (五)伯乐奖 为公司推荐急需或稀缺的特聘人才经公司聘用后证明能够为公司带来预期的价值和贡献的员工,或对下属积极培养并使其迅速成长为公司优秀人才的员工,由部门提出,经公司评审后给予一次性奖励并计入个人考核档案;奖励标准为500~5000元。 (六)特殊奖 除上述几种奖励外,其他方面为公司经营活动做出特殊贡献的员工,例如优秀员工、劳动模范、见义勇为、助人为乐等,经公司评审后给予一次性奖励并计入个人考核档案;奖励标准为200~2000元。 十一、其他 (一)试用期工资发放标准 三年以下工作经验的试用期员工,公司按照所处岗位一档工资等级的固定工资标准发放;三年以上工作经验的试用期员工,公司按照所处岗位二档工资等级的固定工资标准发放。试用期三个月,试用期满经公司考核合格的则予以转正,试用期满经公司考核不合格的则延长试用期或不予录用。 综合管理部根据各部门实际工作需要确定接收的大学实习生,全日制专科学历按照2160元/月标准发放;全日制本科学历按照每人2460元/月标准发放,如有特殊情况需要调整工资的,需综合管理部上报总经理审批、董事长批准。 (二)加班工资发放标准 1、公司原则上不予支持加班,确因工作需要或因公司安排其本职工作以外的临时性工作任务,必须通过加班才能完成,且不能安排调休的加班员工,公司为其发放加班工资。 2、员工加班必须从严控制并严格履行审批手续,加班须填写加班申请单,加班申请单将作为加班工资计发的重要依据。 3、加班工资计算基数按照22个标准工作日/月计算,计算系数为所处岗位工资等级的固定工资计算,计算方式如下: 节假日加班工资计算:加班工资=当月税前固定工资÷22÷7×2计算。 工作日加班工资计算:加班工资=当月税前固定工资÷22÷7×1计算。 休息日加班工资计算:加班工资=当月税前固定工资÷22÷7×1计算。 4、各部门应于次月5日前将本月加班申请单提交综合管理部,由综合管理部统一汇总,经公司主管领导签字确认后进行备案;节假日加班工资于次月发放,工作日、休息日加班工资于年终发放。 (三)年休假、探亲假、婚丧假、产假、工伤假、病假、事假工资发放标准 经公司批准的年休假、探亲假、婚丧假、产假、工伤假、病假、事假员工,假期工资发放标准按照国家有关法律、法规的规定执行。 (四)对于待岗员工,公司按照萧山区最低工资标准发放。 (五)因综合管理部误算或因财务管理部错付的超额工资,公司应予以追索,员工应予以退还。 (六)工资计算周期从每月的1日起至31日(每月最后一天)止,并于次月10日发放工资,工资发放当日若适逢休息日或节假日,则顺延至休息日或节假日后第一个工作日发放。 (七)下列规定的扣除额,须从工资中直接扣除: 1、个人工资所得税。 2、缺勤扣除额。 3、预支工资。 4、工资餐费。 5、社保个人负担部分。 6、国家有关法律、法规的规定事项。 十二、附则 1、本方案如与公司其他相关规定有抵触的,以本方案为准。 2、本方案自总经理审核、董事长批准之日起生效执行。 3、本方案由综合管理部拟订、检讨、修订,并负责解释。 企业管理百宝箱 全站内容电子版





