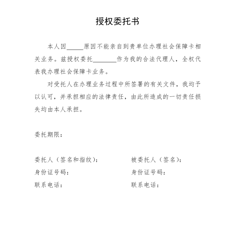
为进一步方便群众办事 减少不必要外出 西安市人社局持续优化网上服务 在西安市人社局网上办事大厅 西安人社通App 西安人社微官网 秦云就业西安平台 开通社保卡“亲友代办”网上服务功能 在上述平台社会保障卡服务专区内 有一个“亲友代办”功能端口 进入页面后 按照系统提示填报信息 并上传资料 第一步 选择与需代办业务亲友的关系,如父子、父女、母子、母女或配偶。 备注:目前线上代办功能,仅支持直系亲属代办,父母为未成年子女代办;成年子女为年龄较大的父母代办;配偶之间代办。 第二步 填写需代办亲友姓名和身份证号码。 备注:请务必按照身份证信息填写,否则信息校验出错,将无法办理代办业务。 第三步 上传需代办亲友的身份证或者社保卡正反面照片。 如需代办亲友不满16周岁且无身份证,可选择上传可证明监护人关系的户口本。 备注:身份证和社保卡的正面为有国徽的一面。 第四步 如果您是为成年人代办业务,须上传授权委托书。如下图所示: 如果是为未成年人代办业务,上传未成年人出生医学证明照片即可。如下图所示: 备注:授权委托书可提前下载填写,也可参照模板格式书写,但必须有需亲友(委托人)本人签字并摁指印。 第五步 至此,代办亲友信息绑定完成。 特别提示 填报的信息资料 务必真实、有效、准确 否则将承担相应法律责任 待系统审核通过后 即可帮亲友办理以下社保业务 温馨提示 同时,一人最多可为5位亲友代办。也就是说,可添加绑定5位亲友信息。 当然,线下渠道依然畅通 亲友代办有难度的 也可选择线下办理相关业务 西安市本级及各区县、开发区人社部门均设立了社保卡服务窗口,同时12家合作银行700多家标有社保卡服务网点标识的也可以办理社保卡相关业务。 扫码即可查询网点 我市上线国家医保平台后 关于社保卡的几个热门留言 小布作了梳理 我市上线国家医保平台后,是不是所有的社保卡都需要进行激活处理? 不是!按照国家、陕西省人社、医保部门部署安排,按照总对总的方案,实现社保卡信息与医保数据的贯通关联。所以,只要您当时在银行领取社保卡时,同时激活了金融功能和社保功能,便可以直接使用社保卡就医购药,无需做任何处理,即可享受医保服务。 如果没有激活社保卡社保功能,可选择在网上渠道激活,或就近银行网点、人社部门社保卡服务窗口激活。 有群众反映自己的社保卡已激活且密码都没问题,但是在药店和医院刷卡没有信息,或者账户余额为零。这是为啥? 据与市医保部门沟通了解,造成这种问题的原因有以下几种情况: 一是该群众参加西安市基本医疗保险前,在省内其他地市有医保参保信息,或者有多条西安市医保参保信息。 二是该群众医保参保信息有误,如身份证号码、姓名等,与社保卡以及身份证信息不符。 出现上面这两种情况的群众,需前往医保经办机构解决医保账户信息问题,方可正常使用社保卡或电子医保凭证就医购药。 三是该群众参加的是西安市居民医保,而非职工医保。 居民医保没有个人账户,因此无法用卡在药店医院购药。 不过,这部分参保人员,可在定点医院就医时,刷卡挂号、享受特殊诊疗待遇和住院待遇等。也就是说,居民医保参保人员,可使用社保卡在医院看病时,享受挂号优惠、特殊检查报销和住院费用报销等。 四是该群众先参加的是职工医保,后又转为且当前参加的是居民医保。 我市上线运行国家医保信息平台后,这部分参保人员无法继续使用原职工医保个人账户余额。参保人员在今后将居民医保转为职工医保或者灵活就业人员医保后,个人账户余额将累计继续使用。 如果今后确定不会重新就业参加职工医保,可根据医保部门后续出台的个人账户清退办法处理。 特别说明:职工医保个人账户余额不会清零,只是暂时封存,在刷卡时显示可用金额为0。 有群众反映,自己的社保卡正常激活且密码正常,在医院能使用,为啥在药店用不成? 我市上线国家医保平台后,存在部分医保定点药店刷卡系统不支持第三代社保卡的问题。对此,我们已经向医保部门反映,并请他们通知相关药店尽快升级系统,以确保参保人员正常刷卡购药。 如果再碰到这样的问题,建议参保人员暂时换一家药店刷卡购药,享受医保服务。 关于医保个人账户近两个月没打钱的问题 据市医保部门答复,根据新平台上线工作安排,待各单位重复参保人员的错误数据核实完毕,全市才会在4月30日核定3月份的医保费用。费用核定后,各单位才能在医保新网厅打印3月征缴单并在税务社保客户端缴费。缴费到账后,个人账户返还部分也会自动到账。









上一篇
下一篇