2024-11-22
马上就要上战场啦!是不是感到压力山大,无从下手呢?初级会计考试中,总有一些考点年年都考,而且分值不低哦!今天,小帮手就带着大家来盘点一下高频考点,让你在备考路上事半功倍!每一个考点都是精心挑选,绝对是你提分的关键所在!具体都有哪些高频考点,下面就一起来看看吧~初级会计实务高频考点基础知识篇存货篇固定资产篇……都是这样图文结合的方式理解记忆的,还包含了会计分录的整理。初级经济法基础高频考点增值税劳动合同法与社会保险法……考点中间还有经典例题的练习,结合学习,更好掌握。文章篇幅有限,只能展示这么多了。
马上就要上战场啦!是不是感到压力山大,无从下手呢?
初级会计考试中,总有一些考点年年都考,而且分值不低哦!今天,小帮手就带着大家来盘点一下高频考点,让你在备考路上事半功倍!每一个考点都是精心挑选,绝对是你提分的关键所在!具体都有哪些高频考点,下面就一起来看看吧~
基础知识篇
存货篇
固定资产篇
……
都是这样图文结合的方式理解记忆的,还包含了会计分录的整理。
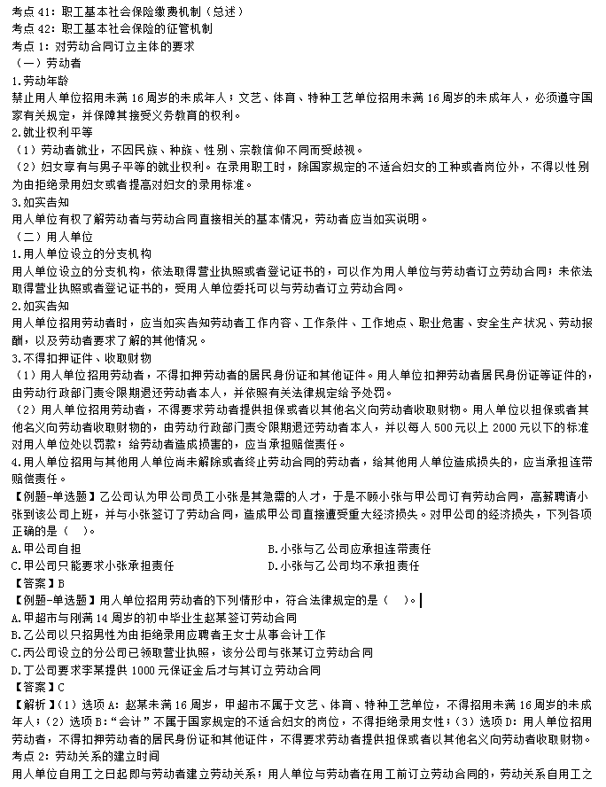
增值税
劳动合同法与社会保险法
考点中间还有经典例题的练习,结合学习,更好掌握。
文章篇幅有限,只能展示这么多了。
上一篇
木栈道破损 绿化遮路 引潮河风光带环境待改善
下一篇
西藏自治区市场监督管理局2023年工业产品质量自治区监督抽查产品及企业名单公告